1. INTRODUCCIÓN
El sector eléctrico colombiano afronta diferentes desafíos a corto y mediano plazo. Entre ellos, destaca el poner en funcionamiento un liderazgo ético permanente e integrador, es decir, un estilo de dirección que derive en climas organizacionales basados en buenas prácticas. En esa dirección, es clave, que los entornos corporativos vayan más allá de una administración ética de las personas y logren transformar al país mediante la interiorización de fuertes valores. Además, el segmento industrial analizado está dentro de un proceso de mejora que comprende digitalizar parte de su operación y así poder satisfacer eficientemente las necesidades energéticas de las zonas no interconectadas. Por este motivo, requiere una fuerza de trabajo con una decidida autoeficacia y específicamente que esta sea creativa. Por último, sus diferentes áreas de negocio dependen de una población activa en la que cerca del 40% de sus integrantes tienen una antigüedad igual o superior a diez años lo que puede traducirse en un alto compromiso de continuidad que obstaculice sus objetivos.
Por lo tanto, adquiere un interés especial el poder comprender de qué forma un estilo de liderazgo ético influye sobre los empleados y el clima que los envuelve (). Sin duda, tanto el clima como el liderazgo ético configuran un hábitat óptimo para que los miembros de la organización puedan fijarse en ciertos comportamientos e intentar imitarlos como un modelo a seguir (). En ese sentido, esta investigación se basa en un clima ético benevolente pues varios estudios han demostrado que las actividades que implican el uso de una responsabilidad social empresarial (RSE) suelen traspasar los límites organizacionales (). De hecho, en un clima ético benevolente los empleados adoptan criterios integradores que tienen en cuenta los intereses, las relaciones de amistad y el bienestar no sólo de la mayoría de los miembros del grupo sino también de la sociedad en general (). De ahí su importancia pues se centra en el impacto que puede tener el comportamiento organizacional sobre el medioambiente y la comunidad. En realidad, el criterio de benevolencia antepone la cohesión y la homogeneidad, en la toma de decisiones, a la satisfacción de ciertas necesidades individuales (). Sin duda, la consideración hacia otras personas, dentro y fuera de la organización, constituye la guía de un clima de benevolencia orientado, expresamente, hacia el bienestar del ser humano.
A la vez, la autoeficacia creativa es una habilidad crítica que impulsa la creatividad individual (). En realidad, sin una firme convicción de tener las capacidades y el conocimiento indispensables para generar resultados originales y útiles, es poco probable ser creativo (). Por lo tanto, el conocer si la autoeficacia creativa es capaz de conectar entre sí una gestión ética integral (liderazgo y clima) es clave para un sector que se apoya en una innovación ininterrumpida. Por último, junto al liderazgo ético conviven otras fuerzas que no se identifican con los valores que este transmite y pueden reducir su efecto (). Entre ellas sobresale el compromiso de continuidad pues según disminuye el desempeño laboral y favorece el agotamiento emocional lo que propicia una desvinculación de las prácticas asociadas al comportamiento organizacional ciudadano (OCB) (,). Asimismo, concluyen que el compromiso de continuidad, por sus características de deterioro y escasa proactividad, no se asocia significativamente con un pensamiento divergente y creativo.
En consecuencia, este artículo pretende contribuir a la literatura existente desde varios puntos de vista y superando limitaciones observadas dentro de este ámbito de estudio. En primer lugar, aunque la relación entre liderazgo y clima ético ha sido ampliamente estudiada (; ; ; ), este análisis aporta una mirada inédita desde un país en desarrollo y además se centra en un único clima ético (benevolente) lo que puede ayudar a contextualizar estudios posteriores que quieran profundizar en sus virtudes. Asimismo, la influencia del liderazgo ético en Colombia es un tema incipiente que requiere una mayor madurez pues pocos estudios han abordado su repercusión (; ). En segundo lugar, el utilizar a la autoeficacia creativa como constructo mediador supone una novedad y ayuda a entender mejor cómo el liderazgo ético y un clima benevolente se integran. En ese sentido, deducen que la autoeficacia creativa y rasgos personales como apertura a la experiencia, escrupulosidad y extraversión se relacionan. De hecho, este estudio utiliza esas tres primeras características de la personalidad para justificar el papel mediador de la autoeficacia creativa.
La apertura a la experiencia indica la tendencia del individuo hacia lo original, la amplitud de criterio, la capacidad intelectual, la autosuficiencia y la tolerancia emocional (). En cambio, la escrupulosidad se asocia con un cierto autocontrol y capacidad para orientar adecuadamente los estímulos. Al mismo tiempo, aglutina rasgos como la persistencia, la atención la detalle, la ambición y la confianza. Por último, la extraversión se vincula con asertividad, accesibilidad personal, sociabilidad e inspiración (). Aspectos de la personalidad que comparten el liderazgo ético (; ; ) y las tres dimensiones de un clima ético benevolente, en concreto, amistad (; ); interés de grupo (; ) y la RSE. No obstante, en este último caso, la apertura a la experiencia no tiene ninguna repercusión (). Por lo tanto, este nuevo esquema de interrelación llena un importante vacío de conocimiento al identificar que la predisposición creativa no es únicamente una fase previa de la creatividad, sino que también es capaz de generar otras asociaciones.
Asimismo, esta investigación justifica empíricamente una doble moderación negativa del compromiso de continuidad lo que también significa un rol nuevo para este tipo de compromiso. Inicialmente, el liderazgo ético insiste en las relaciones sociales y los contactos interpersonales. Esa diversidad social tiende a convertirse en un mecanismo inspirador pues ofrece una fuente potencial de recursos que impulsan la creencia de eficacia creativa (). Simultáneamente, las relaciones cercanas generan sinergias beneficiosas que inciden en la percepción de apoyo y fortalecen los lazos de confianza (). De hecho, una persona no se esforzará en conseguir un logro creativo salvo que tenga la aprobación y el empuje de su líder y además cuente con la suficiente autoconfianza para creer que, a través de su persistencia, obtendrá un resultado innovador (). En ese sentido, verifican que el compromiso de continuidad se relaciona con la inestabilidad emocional y con una excesiva orientación hacia sentimientos negativos que suelen derivar en un autocontrol desproporcionado de las dinámicas de vida. Seguramente, el conservar un puesto de trabajo debido a la escasa disponibilidad de opciones o al hecho de no contar con las suficientes competencias trae consigo percepciones de inseguridad, desconfianza, frustración, tristeza y autocompasión (). Por esas razones, un individuo decepcionado, con baja realización personal y cansado emocionalmente tendrá una baja implicación con el trabajo, reducirá sus interacciones sociales y esa sensación de inmovilismo e insatisfacción es posible que obstruya cualquier iniciativa que resulte autoeficaz y creativa ().
En un sentido casi igual, el liderazgo ético y un clima benevolente se autorregulan mediante vínculos de amistad, interés social y RSE (). En esa dirección, un compromiso asociado únicamente a motivaciones extrínsecas difícilmente tenderá hacia respuestas recíprocas voluntarias y deseadas, es decir, su interacción se convertirá en una necesitad (). Desde ese punto de vista, la obligatoriedad facilita el agotamiento y ese desgaste emocional da lugar a relaciones interpersonales más débiles y a que el interés, en vez de ser grupal, traiga consigo respuestas individuales y egoístas alejadas de la RSE (). Sin duda, este contexto negativo puede desconectar la orientación natural que tiene un líder ético hacia un clima benévolo.
Por último, esta investigación se desarrolla en un contexto virtual de trabajo. Esta particularidad añade un especial interés a los resultados obtenidos puesto que el impacto del liderazgo ético en un entorno digital ha pasado desapercibido para la comunidad científica.
Para dar respuesta a todos estos interrogantes se utilizan procesos condicionales de mediación y moderación que dan lugar a un esquema cuantitativo, transversal y correlacional. El artículo se distribuye de la siguiente forma: Una introducción y un marco teórico. Un bloque donde se delimitan participantes, instrumentos, procedimiento y análisis de datos. Por último, un apartado de resultados, discusión, conclusiones, implicaciones prácticas junto a futuras investigaciones y limitaciones.
2. MARCO TEÓRICO
2.1 Liderazgo ético, autoeficacia creativa y clima ético benevolente
El liderazgo ético es un estilo de gestión que transfiere optimismo, pues prioriza la cesión de autoridad a través de relaciones de amistad y confianza. Además, favorece el alcance de la responsabilidad social corporativa (RSE) y de la comunicación interpersonal (; ). De hecho, la percepción ética traslada bienestar emocional al seguidor pues facilita su integración con los valores gerenciales que influyen en un entorno de trabajo y modelan la imagen empresarial (). Sin duda alguna, la RSE es imprescindible desde la perspectiva de transparencia que proponen, simultáneamente, el liderazgo y algunos climas éticos ().
En esa dirección, el marco moral de honestidad e integridad que dibuja el líder ético especifica el carácter colectivo de la organización (). Desde luego, un desarrollo sostenible, en entornos altamente inestables, tiene que estar sujeto a una cultura corporativa inspirada en comportamientos éticos, que construya un modelo de influencia cuya característica prioritaria sea la conducta moral (). Por esta razón, el efecto de la gerencia ética, en cualquiera de los niveles organizacionales, ejerce un papel clave en la formación de un clima ético ().
Desde ese punto de vista, observan que un clima ético emerge dentro de un contexto socialmente interactivo y bajo una estructura compleja. En realidad, las percepciones de justicia organizacionales vienen determinadas desde una visión multifocal que incluye miradas externas (RSE), internas (relaciones interpersonales de confianza y amistad) y jerárquicas, es decir, se establece el papel del liderazgo ético como un elemento indispensable para ajustar un modelo basado en múltiples experiencias.
Por úlimo, la amistad laboral traza voluntades expresas de interdependencia, cuidados personales e intereses compartidos (), siendo además, uno de los rasgos distintivos que moldea un clima ético benevolente (). Por lo tanto, las buenas relaciones traen consigo una fuerte sensación de apoyo social que facilita el aprendizaje. En ese sentido, consideran que la amistad entre líder y seguidor favorece el intercambio ético como un beneficio percibido. De hecho, la observación y la constante realimentación dan lugar a escenarios creibles donde el líder ético demuestra congruencia entre sus valores y los organizacionales. Por consiguiente, se plantea la siguiente hipótesis:
La relación entre autoeficacia creativa, habilidades personales y la propia convicción de poderlas utilizar con éxito es primordial para poder actuar en situaciones específicas y que ese impulso motivacional se extienda hacia otros aspectos organizacionales (). En realidad, la autoeficacia creativa es la convicción que tiene un individuo en que sus capacidades pueden propiciar un resultado original. La autoeficacia creativa se deriva de un concepto más general de autoeficacia que reconoce que la inversión prolongada de tiempo y empeño pueden desarrollar habilidades innovadoras capaces de superar la frustración y los obstáculos a través de la persistencia (). En ese sentido, el liderazgo ético es especialmente importante por la capacidad que tiene de transmitir confianza, imparcialidad y autonomía lo que induce a que el seguidor, además de alinearse con un sistema ético, afronte con entusiamo, autoeficacia y perseverancia cualquier amenaza o ajuste orgánico que requiera una respuesta creativa (). Desde luego, la confianza es la base de un liderazgo que realmente quiere trascender. Sin embargo, el impacto de los diferentes estilos de gestión, y específicamente el ético, se apoyan también en la capacidad de poder integrar sus rasgos personales con los del seguidor ().
Bajo este punto de vista, identifican sólidas relaciones entre autoeficacia creativa y características de la personalidad como apertura a la experiencia, escrupulosidad y extraversión.
En concreto, la apertura a la experiencia implica una voluntad implícita de tomar en consideración las opiniones de otras personas. En esa dirección, el líder ético influye positivamente en el seguidor mediante una comunicación abierta que transfiere la suficiente confianza para que el asumir riesgos no implique un temor al rechazo. Por lo tanto, la apertura a la experiencia es una dimensión de la personalidad que facilita la interacción entre el líder ético y el empleado para superar las fórmulas clásicas de trabajo con originalidad y autoeficacia creativa ().
Por otro lado, la escrupulosidad entraña autodisciplina, confianza, diligencia y minuciosidad. En consecuencia, las decisiones intencionales tienen un fuerte sentido de obligación moral. Por esa razón, el líder ético integra lo consciente, dentro de su conducta, pues la reflexión y el cuidado son parte de un esquema justo y honesto (). Asimismo, la escrupulosidad tiene en el logro otra dimensión asociada lo que refleja motivación y un intercambio constante de ideas, entre líder y miembro, que moldean una seguridad compartida (). Probablemente, el apoyo que se desprende de una relación cercana deriva en una mayor autoeficacia creativa ().
En cambio, la extraversión es afín con las emociones positivas y conduce a una más alta autoeficacia, satisfacción laboral y compromiso (; ). En ese sentido, el líder ético adquiere un papel principal pues se caracteriza por un apoyo constante y una búsqueda activa de realimentación, con el seguidor, que da lugar a estados anímicos positivos y proactivos (). De hecho, los estados de ánimo asociados a las emociones positivas influyen en elementos críticos organizacionales como la autoeficacia creativa ().
Además y teniendo en cuenta el contexto virtual de este estudio, consideran que un entorno de trabajo remoto es un espacio que necesita empleados con gran resiliencia y flexibilidad cognitiva. De hecho, la capacidad intelectual para ajustarse a un medio de trabajo específico se asocia positivamente con la apertura a la experiencia y la extraversión (). Asimismo, van más allá e incluyen características como la perseverancia, la independencia, la gestión ordenada y el estímulo social para que la interacción laboral online sea exitosa e incida en la satisfacción del empleado. En conclusión, la apertura a la experiencia, la escrupulosidad y la extraversión son características afines entre un estilo de liderazgo ético y la autoeficacia creativa, siendo además, mayoritariamente útiles dentro de entornos laborales interconectados digitalmente. En consecuencia, se plantea la siguiente hipótesis:
2.2 Efecto mediador - autoeficacia creativa
Las similitudes entre personas generan cadenas adaptativas en base a la confianza. Por lo tanto, la personalidad influye en la formación de amistades. En ese sentido, precisan que tanto la extraversión como la apertura a la experiencia son características que predicen fuertes relaciones de amistad. Además, incorporan también a la escrupulosidad, dentro de este esquema, lo que favorece las relaciones organizacionales. Por lo tanto, un empleado con alta autoeficacia creativa es fácil que se integre en un clima ético benevolente que prioriza los vínculos interpersonales y la autonomía. En realidad, la apertura a la experiencia y la escrupulosidad son predisposiciones del comportamiento que tienen que ser incentivadas a través de realimentaciones constantes y constructivas que generen plenitud e intensidad en la actividad laboral (). En ese sentido, la confianza ética puede ser un factor crítico de proximidad e inclusión (). Así mismo, la extraversión favorece el OCB lo que consideran que tiene un alto beneficio para un clima integrador como lo es el benevolente.
Por otra parte, la percepción la autoeficacia creativa se ve afectada por la diversidad de vínculos sociales. En realidad, las organizaciones que administran conocimiento (), es fácil, que prioricen la cooperación y que ese número de interacciones personales consolide el interés por el grupo y por la sensibilidad interindividual (). Por esa razón, la apertura a la experencia y la extraversión, que son rasgos personales relacionados con un individuo autoeficaz y creativo, serán fáciles de incorporar a un clima que cuida los lazos sociales (). De hecho, la resolución creativa de un problema necesita un entorno interpersonal activo. En esa dirección, la heterogeneidad de las relaciones se convierte en una señal ambiental conveniente para el análisis y la autovaloración de la eficacia creativa (). Asimismo, consideran que la persona escrupulosa tiene un fuerte desempeño, está orientada a metas y dispone de una alta capacidad de adaptación, independientemente, de la dificultad de la tarea. Por lo tanto, la búsqueda sistemática de objetivos se integrará con un clima cuyas decisiones se basan en el bienestar, la satisfacción y la interrelación personal ().
Por último, creen que la extraversión deriva en actitudes de acercamiento que influyen para construir un entorno orientado a la RSE. En realidad, la RSE involucra a diferentes partes interesadas, tanto internas como extenas, por lo que una personalidad que estreche los vínculos interpersonales será útil para afianzar un hábitat de seguridad compartida. Además, la escrupulosidad como una tendencia a actuar de forma ordenada y reflexiva también se asocia con la RSE pues la creación de una imagen corporativa requiere prudencia ().
Consecuentemente, se plantea la siguiente hipótesis:
2.3 Efecto moderador - compromiso de continuidad
El liderazgo ético y la autoeficacia creativa se asocian a través de esfuerzos arriesgados que necesitan una complicidad y una interacción contínuas (). Por lo tanto, cuando la relación entre empleado y organización se aleja de inclinaciones psicológicas positivas, la lealtad se estrecha críticamente y los lazos afectivos se tornan débiles o negativos. Seguramente, la falta de afecto se convierte en una demanda propia del compromiso de continuidad que conduce al agotamiento y a la tensión emocionales (). Desde luego, el compromiso de permanencia define un modelo de interacción asociado al interés individual y al alto precio que supone abandonar la organización, lo que genera constantes sentimientos de obligación y pasividad (). Probablemtente, un compromiso que exclusivamente busca cubrir los requisitos mínimos del puesto de trabajo, difícilmente, se puede articular con el esfuerzo, la alta motivación, la persistencia y la baja conformidad que nutren a la autoeficacia creativa.
Por otro lado, la autoeficacia creativa da paso a nuevas emociones y pensamientos que un compromiso de continuidad encierra en una espiral de frustración, lo que puede ocasionar fracturas emocionales y despersonalización (). En ese sentido, plantean que el compromiso de continuidad se relaciona con sentimientos de irritabilidad, preocupación, tristeza y hostilidad propios de una personalidad neurótica. El carácter inestable de este tipo de compromiso impide que un estilo de liderazgo ético influya en la autoeficacia creativa. Por lo general, el líder ético construye relaciones de alta calidad con el seguidor conectadas mediante, un clima de confianza, comunicación sincera, transferencia de conocimiento () y criterios compartidos () que el compromiso de continuidad detiene. Por último, asocian negativamente compromiso de continuidad y apertura a la experiencia. De hecho, la apertura a la experiencia descubre personas con acceso a una multiplicidad de sentimientos, reflexiones, proyecciones e ideas que les permiten una rápida adaptación a los cambios circunstanciales que el mundo empresarial plantea constantemente (). Particularmente, en entornos organizacionales la apertura a la experiencia significa una mayor profundidad para plantear nuevas formas que mejoren los procesos y que estos tiendan a perfeccionar y cambiar el statu quo. En definitiva, la apertura a la experiencia da como resultado una persona más predispuesta a ser creativa. Por esa razón, el compromiso de continuidad bloquea las amplias sinergias que establecen el liderazgo ético y la autoeficacia creativa deteniendo progresivamente su vínculo hasta interrumpirlo. Por lo tanto, se plantea la siguiente hipótesis.
-
H4. El compromiso de continuidad modera inversamente la relación positiva entre liderazgo ético y autoeficacia creativa. A mayor percepción de compromiso de continuidad, menor influencia positiva del liderazgo ético sobre la autoeficacia creativa.
En un sentido parecido, el liderazgo ético y un clima benévolo están principalmente orientados al seguidor y a los círculos que envuelven a la comunidad en general. Por esas razones, se estimulan entre sí a través de relaciones de confianza y amistad donde se anteponen los principios y valores colectivos. En un sentido contrario, el conservar un lugar de trabajo, por falta de alternativas laborales, incentiva el desánimo puesto que el empleado tiene una clara intención emocional de rotación a la que no puede dar salida (). De hecho, el compromiso de continuidad se asocia con un bajo OCB lo que habitualmente debilita la motivación del empleado propiciando actitudes de bajo desempeño y cumplimiento estricto de la labor (). En esa dirección, el líder ético espera mucho más de sus seguidores, lo que inevitablemente puede afectar su relación y que esta se convierta en una cooperación forzosa que incida negativamente en la satisfacción laboral y deteriore, aún más, cualquier aliciente del empleado (). Por lo tanto, una persona con un planteamiento de continuidad organizacional, sin ningún otro objetivo, se siente atrapada y la propia ansiedad puede traducirse en un estrés continuo que desemboque es un desgaste emocional extremo (). Para terminar, concluyen que la insatisfacción laboral desconecta emocionalmente al empleado del resto de la organización, es decir, impide una comunicación fluida, desestabiliza el interés por los demás y consecuentemente debilita las relaciones. A tal efecto, se plantea la siguiente hipótesis.
3. METODOLOGÍA
3.1 Participantes
La muestra está constituida por 448 teletrabajadores. La distribución es de 273 hombres (60.9%) y 175 mujeres (39.1%). Esta investigación incluye los principales departamentos que configuran el estado colombiano: 44% Antioquia, 25% Caldas, 11% Cundinamarca, 10% Valle del Cauca y 10% Risaralda. Por edades, el 63% de los encuestados tienen entre 30 y 49 años, el 18.7% entre 20 y 29 y sólo el 18.3% son mayores de 50 años. Todas las personas incluídas en este estudio tienen formación universitaria y el 57.4% estudios de posgrado (especialización, maestría o doctorado). En referencia a la antigüedad organizacional el 62.5% tienen una trayectoria institucional por encima de los 4 años y el 37.5% por debajo. El 58% tienen hijos y el 39% adultos mayores a cargo. El 76% vive en estratos socioeconómicos que van del 1 al 4. Por último, el 10.3% padecen enfermedades crónicas y el 32% tiene un descanso diario igual o inferior a las seis horas por noche.
3.2 Instrumentos
Variables de control: Se hace uso de la permanencia en la organización y del sexo como variables de control. Es posible que a los empleados con una alta adaptación a la idiosincrasia organizacional sean más autoeficaces creativamente y que contribuyan de forma activa en el arraigo de un clima ético . Para medir la permanencia se pidió a los participantes indicar cuánto tiempo llevaban trabajando con una escala mínima de 0 a 1 año. El sexo se codificó 0 hombres y 1 mujeres.
Liderazgo Ético: Analiza algunas características del liderazgo, entre otras, la capacidad para comunicarse o la cercanía interindividual junto con ciertos principios éticos que sean percibidos como posibles de aplicar. Se utiliza la escala de una única dimensión sugerida por integrada por diez elementos. Constructo empleado por . Por ejemplo, “Mi líder es honesto y se puede confiar en su palabra”.
Autoeficacia Creativa: Analiza las convicciones individuales para alcanzar un resultado creativo. Se utiliza la escala de una única dimensión sugerida por integrada por tres elementos. Constructo empleado por . Por ejemplo, “La complejidad del trabajo incrementa mi creatividad”.
Compromiso de Continuidad: Analiza las motivaciones personales del empleado para sujetarse a una organización; entre ellas, la falta de otras opciones laborales o el precio extrínseco relacionado con el cambio. Se utiliza la escala de una única dimensión sugerida por integrada por seis elementos. Constructo empleado por . Por ejemplo, “Siento como si tuviera muy pocas opciones de trabajo”.
Clima ético benevolente: Analiza las opciones para incrementar la voluntad común hacia las responsabilidades internas y externas de la organización. Se utiliza la escala de una única dimensión sugerida por integrada por once elementos. En concreto, se divide en tres subescalas: amistad (3); interés de grupo (4) y responsabilidad social empresarial (4). Constructo empleado por (). Por ejemplo, “Lo mejor para cada individuo es una preocupación primordial en esta organización”.
3.3 Procedimiento
Todo el estudio se llevó a cabo entre marzo y diciembre 2021. Inició con una serie de invitaciones a las acciones comunales que organiza el sector eléctrico colombiano, esta iniciativa integra a más de 35 organizaciones de todo el país. Su principal motivación es erradicar los comportamientos deshonestos y la corrupción mediante estilos de gestión éticos que deriven en climas permeados por valores y acciones íntegras que a su vez impacten en todo el país. Inicialmente fueron 18 las organizaciones que mostraron interés en el proyecto, siendo 6 las que al final participaron. Los datos se recolectaron entre septiembre y diciembre 2021. Dentro de esa fase, se pactaron entre otras cosas, las directrices de confidencialidad y se hicieron llegar a las empresas partícipes los objetivos de la investigación, pautas éticas, protección de datos e impreso de retiro voluntario. Todo este análisis superó previamente en julio/2021 una detallada fase ética a través de dos fases que incluían encuentros con comisiones éticas de dos universidades diferentes (170:2021). Se utilizó Microsoft Forms para elaborar el cuestionario y el tiempo promedio de respuesta estuvo entorno a los 30 minutos.
3.4 Análisis de datos
En un primer momento se evalúa el alcance de variación del método común (CMV). Este inconveniente se presenta al recolectar las diferentes variables ya sean dependientes o independientes a través de una sola fuente. Atendiendo parcialmente las indicaciones de se utilizan seis fuentes informantes. En segundo lugar, para ejercer un cierto control sobre el efecto contextual las encuestas se distribuyeron en días diferentes y se mezcla el orden de las preguntas pues cada organización tiene un cuestionario propio. Lo que no es posible hacer es medir las variables dependientes e independientes en diferentes momentos. Por último, el análisis factorial confirmatorio (AFC) evalúa la integración de todos los ítems mediante la macro AMOS V.24. El modelo ajusta correctamente CMIN/DF = 2,76; RMSEA = 0,056; SRMR = 0,63; NFI = 0,91, CFI = 0,93; TLI = 0,91 según parámetros establecidos por .
Posteriormente se ejecutan los análisis de regresión múltiple utilizando la macro PROCESS V.3.5. Para este cometido se hace uso del modelo 8 propuesto por – (mediación/moderación) con un IC del 95% y un muestreo bootstrapping de 10.000. Respecto a los inconvenientes de colinealidad se verifica que los índices VIF sean inferiores a 5.
4. RESULTADOS
En una fase inicial (Tabla 1) se realiza el cálculo de la información descriptiva y de las correlaciones de Pearson a través del paquete estadístico SPSS V.25, también se incluye la validez discriminante (diagonal). La Tabla 2 muestra una segunda validación del modelo mediante las comprobaciones sugeridas por . Se realizan los siguientes análisis para verificar la solidez de todas las variables (1). Confiabilidad compuesta (CFC). (2). Varianza media extraída (AVE). (3). Validez discriminante (VD). Asimismo, los coeficientes críticos (CR) se ajustan a las recomendaciones de Hair et al. (2006) - (>1.96; pvalor inferior a .05). Los valores CFC y los Alpha de Cronbach están por encima de .70 lo que asegura la fiabilidad de los constructos utilizados. Los factores AVE se sitúan entre el 44 y 69% lo que es significativo. Para que exista una validez discriminante la raíz cuadrada de AVE tiene que ser mayor las correlaciones de Pearson entre variables, lo que ocurre ampliamente ().
| Constructos | N1 | M | SD | ETL | CSE | CC | BEC |
|---|---|---|---|---|---|---|---|
| Liderazgo Ético (ETL) | 10 | 46,4 | 8,2 | .830 | |||
| Autoeficacia Creativa (CSE) | 3 | 16,5 | 2,3 | .289** | .660 | ||
| Compromiso Continuidad (CC) | 6 | 22,5 | 4,8 | .110* | .115* | .670 | |
| Clima Ético Benevolente (BEC) | 11 | 55 | 12,1 | .546** | .346*** | .139*** | .730 |
| ALPHA1 | CR2 | CFC3 | AVE4 | VD5 | |
|---|---|---|---|---|---|
| Liderazgo ético | .920 | > 1.96 | .830 | .690 | .830 |
| Clima Benevolente | .880 | > 1.96 | .880 | .540 | .660 |
| Autoeficacia creativa | .700 | > 1.96 | .760 | .440 | .670 |
| Compromiso continuidad | .720 | > 1.96 | .740 | .450 | .730 |
La Tabla 3 muestra el análisis condicional para verificar las diferentes hipótesis. El efecto indirecto es significativo siempre y cuando no incluya el 0 entre los intervalos (LLCI o ULCI). El coeficiente R2 es un indicador de idoneidad del modelo de regresión sugerido y justifica el 35% de la varianza - variable dependiente clima ético benevolente (BEC). (R = 59.6, R2 = .355, F = 40.44, p < .001).
Los diferentes análisis de regresión justifican las hipótesis planteadas en este orden:
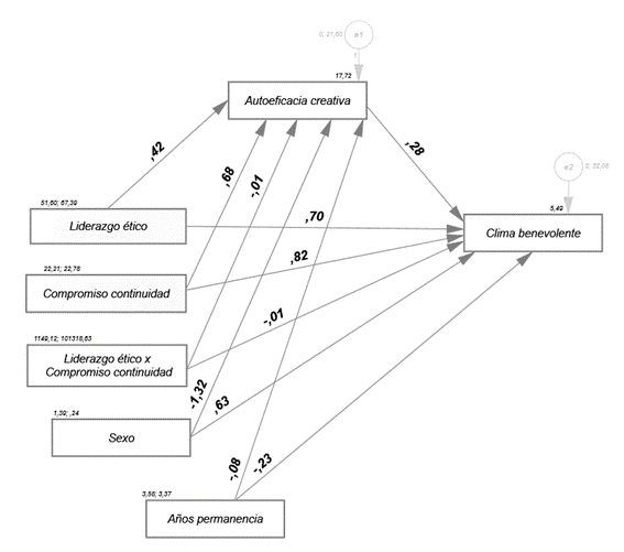
H1 . El liderazgo ético se asocia positivamente con un clima ético benevolente, se verifica a través de la ruta c1’ (B = .703; t = 5.09; p < .001). H2 . El liderazgo ético y la autoeficacia creativa se relacionan positivamente, se confirma con la ruta a1i (B = .425; t = 3.76; p < .001). H3 . La autoeficacia creativa media positivamente la relación entre liderazgo ético y clima ético benevolente, se comprueba mediante la ruta a1i (B = .425; t = 3.76; p < .001) y la ruta bi (B = .276; t = 4.74; p < .001). H4 . El compromiso de continuidad modera inversamente la relación positiva entre liderazgo ético y autoeficacia creativa. A mayor percepción de compromiso de continuidad, menor influencia positiva del liderazgo ético sobre la autoeficacia creativa, se justifica de varias formas. (1). Ruta a3i (B = -.012; t = -2.38; p < .05). (2). Efectos condicionales bajo (18); medio (22) y alto (27). Por último, H5 . El compromiso de continuidad modera inversamente la relación positiva entre liderazgo ético y clima benevolente. A mayor percepción de compromiso de continuidad, menor influencia positiva del liderazgo ético sobre un clima de benevolencia, se corrobora mediante (1). Ruta c3’(B = -.014; t = -2.27; p < .05). (2). Efectos condicionales bajo (18); medio (22) y alto (27).
| Efecto | Ruta | β | p | t | ES | LLCI | ULCI | |
|---|---|---|---|---|---|---|---|---|
| Efecto ETL1 – CSE2 | a1i | .425 | .001 | 3.764 | .113 | .203 | .646 | |
| Efecto CC3 - CSE | a2i | .678 | .011 | 2.542 | .267 | .154 | 1.203 | |
| Efecto ETL x CC - CSE | a3i | -.012 | .018 | -2.381 | .005 | -.022 | -.002 | |
| Efecto condicional X (ETL) - Mi (CSE) (moderador CC) | Bajo (18) | .206 | .001 | 6.308 | .033 | .142 | .270 | |
| Medio (22) | .158 | .001 | 5.695 | .028 | .103 | .212 | ||
| Alto (27) | .097 | .014 | 2.455 | .039 | .019 | .174 | ||
| Efecto ETL – BEC4 | c1’ | .703 | .001 | 5.098 | .140 | .438 | .988 | |
| Efecto CC - BEC | c2’ | .825 | .009 | 2.637 | .328 | .220 | 1.509 | |
| Efecto ETL x CC - BEC | c3’ | -.014 | .023 | -2.274 | .006 | -.027 | -.002 | |
| Efecto CSE - BEC | bi | .276 | .001 | 4.744 | .058 | .161 | .390 | |
| Efecto condicional X (ETL) - Y (BEC) (moderador CC) | Bajo (18) | .457 | .001 | 10.965 | .042 | .375 | .538 | |
| Medio (22) | .400 | .001 | 11.423 | .035 | .331 | .468 | ||
| Alto (27) | .328 | .001 | 6.774 | .048 | .233 | .424 | ||
| Efecto Sexo - CSE | -1.32 | .004 | -2.891 | .455 | -2.207 | -.421 | ||
| Efecto Antigüedad - CSE | -.073 | .553 | -.594 | .123 | -.316 | .169 | ||
| Efecto Sexo - BEC | .627 | .263 | 1.120 | .560 | -.473 | 1.727 | ||
| Efecto antigüedad - BEC | -.227 | .133 | -1.507 | .151 | -.523 | .069 | ||
La Figura 1 muestra diferentes procesos: (1) Mediación de la autoeficacia creativa (ETL-BEC). (2) Doble moderación del compromiso de continuidad (ETL-CSE) y (ETL-BEC).
La Figura 2 representa la moderación del compromiso de continuidad (W) a partir de la relación que tienen el liderazgo ético (X) y la autoeficacia creativa (Mi) tomando en consideración los valores que facilita la macro Process para la variable W (puntuación media +/-1 veces su desviación estándar). Estos grados son: Alto (veintisiete). Medio (veintidós). Bajo (dieciocho). La figura 3 especifica el sentido condicional de X sobre Mi teniendo en cuenta los valores que incorpora W. Para facilitar los datos se recurre al método de Johnson-Neyman. El 91% de la muestra está ubicada en el cuadrante superior izquierdo cuando W es igual o inferior a 27.986.

La Figura 4 representa la moderación de (W) a partir de la relación entre liderazgo ético (X) y un clima ético benevolente (Y) tomando en consideración los valores que facilita la macro Process para la variable W (puntuación media +/-1 veces su desviación estándar). Estos grados son (1). Bajo (dieciocho). (2). Medio (veintidós). (3). Alto (veintisiete). La Figura 5 especifica el sentido condicional de (X) sobre (Y) teniendo en cuenta los valores que incorpora W. Para facilitar los datos se recurre al método de Johnson-Neyman. El 100% de la muestra está ubicada en el cuadrante superior izquierdo.

La Figura 6 muestra un compromiso de continuidad (CC) de moderado a alto en ambos sexos. La antigüedad no es factor que influya de forma relevante. El sector eléctrico colombiano y específicamente las empresas públicas se caracterizan por salarios muy altos que pueden acentuar ese compromiso extrínseco. La zona central muestra CC medio-alto; la izquierda bajo y la derecha alto.
5. DISCUSIÓN DE RESULTADOS
Siguiendo la estructura del modelo planteado (Figura 1), el primer resultado destacado es la relación entre liderazgo ético y autoeficacia creativa (hipótesis 2; Tabla 3 – ruta a1i) lo que está alineado con el análisis hecho por pero mejorando su alcance ya que esta investigación está contextualizada en un entorno virtual de trabajo.
De hecho, cuando los seguidores perciben actitudes éticas inusuales en sus líderes, el comportamiento creativo tiende a mejorar mediante una red didáctica común (). Por lo tanto, un ambiente laboral online requiere un estilo de dirección íntegro que actúe a modo de recurso laboral y consolide las relaciones de confianza (). Probablemente, la confianza compartida actúa como una estructura social y relacional que estimula al empleado para contrarrestar posibles obstáculos con gran autoeficacia creativa (). En realidad, el liderazgo ético se caracteriza por construir un hábitat donde predomina una alta percepción de autonomía, sujeta a un feedback constante () lo que deriva en respuestas con mayor esfuerzo individual, persistencia y autoeficacia creativa ().
Por otro lado, la autoeficacia creativa asume un doble papel desconocido hasta el momento, al menos en función de la exploración realizada a lo largo de este estudio. En concreto, se relaciona significativamente con un clima ético benevolente (Tabla 3 – ruta bi) y además media la interacción entre liderazgo ético y este clima organizacional específico (hipótesis 3; Tabla 3 – rutas a1i y bi). Una respuesta afín con estas nuevas relaciones puede venir a través del modelo de cinco factores (FFM) de la personalidad.
En ese sentido, establecen vínculos positivos entre autoeficacia creativa y rasgos personales como apertura a la experiencia, escrupulosidad y extraversión. Un individuo original, sensible, con un razonamiento autónomo y con criterios poco comunes que sea capaz de controlar y dirigir sus impulsos con voluntad, constancia, audacia, exactitud y confianza (); es probable, que se relacione con un clima ético benevolente apoyado en las relaciones de amistad, el interés de grupo y la responsabilidad social empresarial (). Además, la extraversión se articula con el OCB () junto con ciertas ventajas motivacionales y emocionales, pues implica una adaptación exitosa mediante relaciones interpersonales constructivas (). En ese sentido, el OCB orientado al interés de grupo se vincula con un clima ético benevolente ().
Analizando con más exactitud la interacción entre autoeficacia creativa y las tres dimensiones que configuran un clima ético benevolente. La amistad se relaciona con la apertura a la experiencia, la extraversión () y con la escrupulosidad (). En ese sentido, estos tres aspectos son atributos implícitos de la autoeficacia creativa.
En la misma línea, consideran que la apertura a la experiencia y la extraversión son peculiaridades de la personalidad que tienden a fortalecer las relaciones interpersonales. Asimismo, van más allá y plantean un ajuste entre individuo y organización a través de la apertura a la experiencia, la escrupulosidad y la extraversión llegando a la conclusión que estos tres aspectos mejoran la satisfacción laboral y el compromiso. Probablemente, la implicación laboral asociada al compromiso estrecha las relaciones interpersonales (; ).
Por último, asocian a la responsabilidad social empresarial (RSE), como última dimensión de un clima ético benevolente, con la escrupulosidad y la extraversión, pero no con la apertura a la experiencia.
En realidad, la apertura a la experiencia es una predisposición del comportamiento que tiene que ser incentivada a través de realimentaciones constantes y constructivas que generen plenitud e intensidad en la actividad laboral (). Sin embargo, es razonable pensar que la curiosidad intelectual, la creatividad o la preferencia por la novedad no sean imprescindibles para que la RSE progrese. Asimismo, la escrupulosidad tiende a darse en personas dignas de confianza, diligentes y altamente normativas (;). En definitiva, la extraversión se asocia con la calidez, la accesibilidad y el carisma (). Características prioritarias del liderazgo ético (), lo que explica la mediación de la autoeficacia creativa, pues triangula casi por completo la relación entre liderazgo ético y clima ético benevolente.
En tercer lugar, cuando el liderazgo ético coincide con el compromiso de continuidad, esta confluencia, desnaturaliza la fuerte relación que tiene con la autoeficacia creativa (hipótesis 4; Figuras 1, 2 y 3; Tabla 3 – ruta a3i). En especial, las Figuras 2 y 3 muestran que el compromiso de continuidad representa un obstáculo para que el liderazgo ético (X) influya sobre la autoeficacia creativa (Mi) del empleado. La presencia del compromiso de continuidad atenúa gradualmente la relación entre X y Mi hasta detenerla (Figura 3), lo que representa otro hallazgo inédito de esta investigación.
A tal efecto, observan que el compromiso de continuidad favorece la permanencia organizacional de individuos con altos niveles de insatisfacción laboral, agotamiento emocional y despersonalización. Sin duda, una creciente desafección deriva en ineficacia y pasividad. De hecho, plantean una estrecha relación entre compromiso de continuidad y neuroticismo lo que significa que el empleado muestra síntomas de intranquilidad personal, desconfianza y emociones negativas que, difícilmente, pueden relacionarse con el concepto de autoeficacia creativa. Por lo general, los planteamientos originales suelen apoyarse en respuestas rápidas, para afrontar la frustración o el conformismo, y así poder alcanzar las metas previstas.
Además, añaden que el compromiso de continuidad se asocia negativamente con la apertura a la experiencia y no tiene puntos de contacto con la escrupulosidad y la extraversión lo que confirma que este tipo de compromiso no estimula un comportamiento dinámico. En realidad, un compromiso de permanencia se articula más con responsabilidades percibidas y no con una actividad laboral que busque la excelencia a través de la autoeficacia creativa. Por consiguiente, el empleado que tiene como única aspiración el permanecer en una organización a través de un compromiso de continuidad, rara vez, se sentirá cautivado por un liderazgo ético que está naturalmente enfocado hacia las personas y la expansión de sus competencias (). En ese sentido, confirman que la autoeficacia creativa depende de las expectativas creativas que deposita el líder sobre el empleado lo que explica que el compromiso de continuidad obstruya totalmente la relación genuina entre liderazgo ético y autoeficacia creativa.
Un resultado esperado es la amplia afinidad entre liderazgo ético y clima ético benevolente (hipótesis 1; Figura 1; Tabla 3 – ruta c1’) lo que se ajusta con (; ; ; ). En esa dirección, los seguidores extraen información ética de sus líderes a través de la observación. Desde ese punto de vista, la responsabilidad social empresarial (RSE) es un factor contextual clave que guía las percepciones éticas hacia un clima organizacional basado en la benevolencia (). En realidad, la RSE junto con los principios éticos se transmiten al seguidor mediante la relación recíproca que mantiene la organización con ciertos grupos de interés. Por lo tanto, la influencia del líder ético y su credibilidad se pueden deducir de las prácticas de RSE que establecen los sectores empresariales. De hecho, la RSE suele utilizarse como una medida de justicia interna organizacional que relaciona la confianza de los empleados con una gestión ética ().
Por otro lado, las frustraciones son situaciones emocionales inherentes al trabajo que pueden limitarse a través de un fuerte apoyo social que facilite un rápido restablecimiento de la autoeficacia. A decir verdad, el grado de amistad en el lugar de trabajo, cuando es alto, pone a disposición del seguidor una amplitud de recursos sociales que son útiles para optimizar el aprendizaje de los líderes éticos. Desde luego, el apoyo afectivo estimula la asimilación de pautas morales e induce al seguidor a una reflexión constante que compara su actitud con el modelo ético institucional. Por lo tanto, un clima comprensivo y benévolo ofrece la oportunidad de aprender y reducir el riesgo que supone alejarse de las metas preestablecidas (). De igual manera, la amistad permite que el líder y el seguidor estrechen las relaciones de intercambio y esa situación favorezca un feedback que integre, de forma natural, el análisis sobre el desempeño ético ().
En efecto, las relaciones interpersonales y su consistencia dan lugar a seguidores apasionados con su trabajo que construyen vínculos orientados al interés de grupo, es decir, interacciones de alta calidad basadas en la confianza y en el cuidado mutuos junto con constantes pactos de cooperación (). En ese sentido, el líder ético actúa a modo de recurso laboral crítico, pues tiene una clara tendencia a impulsar procesos positivos de intercambio social que se inclinan hacia un patrón de correspondencia interpersonal de alto nivel. De hecho, la voluntad de ayudar a los demás sugiere normas positivas de reciprocidad basadas en la satisfacción y la confianza. Además, el líder ético previene el comportamiento antisocial mediante políticas de inclusión que establecen un clima relacional positivo lo que evita la sensación de rechazo, discriminación y ostracismo ().
Para terminar, el compromiso de continuidad interrumpe progresiva y constantemente la relación entre liderazgo ético y clima ético benevolente lo que supone el último descubrimiento de este estudio (hipótesis 5; Figuras 1, 4 y 5; Tabla 3 – ruta c3’).
En ese sentido, llegan a la conclusión de que los empleados que se sienten obligados a permanecer en una organización, por no contar con otras oportunidades laborales, experimentan un OCB superficial que suele ir acompañado de un bajo desempeño. Además, consideran que el compromiso de continuidad es afín con las tres dimensiones del burnout. En consecuencia, una persona agotada emocionalmente muy pocas veces se sentirá atraída por los valores organizacionales que desprende un líder ético y es posible que modifique su conducta hasta convertirse en un impedimento para cualquier iniciativa de cambio organizacional (Figuras 4 y 5).
De hecho, asocian al compromiso de permanencia con una baja implicación en el trabajo, estrés y altos índices de insatisfacción laboral. Por consiguiente, este tipo de compromiso es poco compatible con las sólidas relaciones prosociales que unen al líder ético con un clima benevolente (). Asimismo, el descontento en el trabajo, independientemente de las políticas organizacionales, desencadena un alto interés personal que tiende a perjudicar la eficacia colectiva y suspende el ímpetu social (). Es decir, el individuo pierde influencia interpersonal, capacidad de adaptación e integridad en la comunicación. Sin duda, el desánimo deteriora las relaciones de amistad y el contacto entre los empleados lo que a su vez desata conductas de negligencia e irresponsabilidad social ().
6. CONCLUSIONES
El liderazgo ético y un clima benevolente dan a forma a un ecosistema de estándares, comportamientos y toma de decisiones que se convierten en modelos de vida que no sólo impulsan el desarrollo sostenible del sector eléctrico colombiano sino que también son herramientas necesarias para transformar a todo un país.
Colombia, requiere urgentemente modelos culturales con una gran riqueza de valores que eviten conductas deshonestas e impacten positivamente en la pobreza y en la desigualdad. Específicamente, un clima ético benevolente agrupa semejanzas y atrae a individuos que se sienten cómodos compartiendo juntos. De hecho, la amistad amortigua efectos negativos como el estrés, facilita la cooperación y el intercambio de ideas, siendo además un transmisor de reciprocidad, confianza y apoyo emocional.
Así mismo, el interés por el grupo y las relaciones interpersonales estimulan el sentido de pertenencia, lo que permite una integración natural de los rasgos distintivos que acompañan a cada individuo, y que todo esto configure un hábitat de estabilidad emocional y de autoconfianza. Por último, la RSE da origen al concepto de trabajo significativo y solidario lo que amplía los rangos de motivación intrínseca, compromiso afectivo y empatía.
Probablemente, el comportamiento bondadoso y cercano del líder ético es una condición necesaria para construir un clima que se apoya en las relaciones de amistad y en una explícita preocupación social. El carácter íntegro del líder ético se difunde, con rapidez, a través de entornos socioculturales donde las decisiones tienen una perspectiva extendida hacia lo moral y lo colectivo. Por lo tanto, un líder ético afecta las actitudes de los individuos que forman parte de un clima ético benevolente.
Por otro lado, la autoeficacia creativa adquiere un papel relevante como constructo mediador. En ese sentido la autoestima y las capacidades individuales innovadoras facilitan la relación entre la creatividad potencial y el logro creativo (). Además, ciertos rasgos asociados con la autoeficacia creativa, como, por ejemplo, la apertura a la experiencia, la escrupulosidad y la extraversión son capaces de fortalecer la relación orgánica entre el liderazgo ético y un clima laboral benévolo. En realidad, el pensamiento divergente, la originalidad, la orientación al cambio, la persistencia o una motivación conectada con unos sólidos lazos sociales se ajustan con características propias del liderazgo ético como pueden ser la honestidad, la coherencia, la flexibilidad, la humildad o la paciencia.
Para terminar, cuando la identificación entre empleado y organización no contiene conexiones intrínsecas se generan vacíos emocionales que tienden a la insatisfacción. Los estados de ánimo fluctuantes, la tensión, la baja autoconfianza y la alta sensibilidad hacia diversos elementos que facilitan el estrés son obstáculos que evitan la progresión del liderazgo ético e interfieren en su relación con la autoeficacia creativa o un clima benevolente. De hecho, el compromiso de continuidad apunta a una inequívoca reducción de la percepción de competencia lo que detiene totalmente la influencia del liderazgo ético sobre la autoeficacia creativa y un clima orientado a la benevolencia.
7. IMPLICACIONES PRÁCTICAS Y FUTURAS INVESTIGACIONES
En primer lugar, establecer un clima de seguridad psicológica representa moldear un estado ambiental que influya en el seguidor a través de autopercepciones de idoneidad, certeza y capacidad para anticiparse a un logro creativo con alta autoeficacia. En ese sentido, el líder ético construye un ecosistema organizacional que reduce la incertidumbre al articular estándares éticos, roles y normas de comportamiento que tienen sus bases en la confianza interpersonal y el respeto mutuo (). En una dirección parecida, un clima benevolente dibuja un contexto laboral convencido del papel de cada uno de sus integrantes, de la confianza entre sus miembros y del respeto por las diferencias interindividuales ().
Por lo tanto, el fomentar un clima de seguridad psicológica inclusivo que tenga en cuenta a los empleados independientemente de su antigüedad puede motivar un hábitat institucional orientado al aprendizaje (), que además de fortalecer las relaciones interpersonales aleje al seguidor de la pasividad asociada a un compromiso de continuidad. Además, un clima integrador propicia una mayor autoeficacia creativa mediante una comunicación constante, entre empleados de diferentes generaciones, que impide que el seguidor más experto progrese innecesariamente hacia la conformidad ().
En segundo lugar, el sector eléctrico colombiano se diferencia por la alta formación universitaria de sus integrantes. Consecuentemente, el encuentro entre un líder ético y un clima benévolo tenderá a impulsar mayores niveles de motivación intrínseca al unir valores personales y organizacionales a través de concesiones mutuas. En ese sentido, confirman que el alcance académico sustenta el desarrollo de valores conectados con la responsabilidad social y laboral. A tal efecto, otra implicación práctica puede estar orientada a incluir programas de formación, no sólo para nuevos líderes éticos, que refuercen cuestiones clave como el trato equitativo, la importancia social del trabajo y una comunicación multidireccional (). Esta nueva mirada puede influir en la motivación intrínseca del seguidor y que esto, además de un compromiso ético, también establezca un camino que modifique el impacto negativo del compromiso de continuidad.
Una tercera implicación práctica es desarrollar un mayor OCB entre los empleados mediante un liderazgo ético especialmente interactivo. Usualmente, el OCB se interconecta voluntariamente con la satisfacción laboral y disminuye los niveles de agotamiento emocional (). Por esa razón, el incluir al seguidor en la elaboración de directrices organizacionales puede transformar el compromiso de continuidad en afectivo. De hecho, los impulsos afectivos, mediante una distribución equitativa de funciones y responsabilidades, junto con un apoyo constante, estrechan la percepción de seguridad psicológica, lo que anima al seguidor para que se arriesgue y se supere a sí mismo con una dedicación superior a la labor que transforme sus dinámicas continuistas en otras intrínsecas y afectivas ().
Esta investigación abre el camino para poder utilizar el mismo modelo, pero variando la variable independiente por otros climas éticos como el de principios. Además, se pueden utilizar como constructos moderadores o mediadores al compromiso afectivo o al normativo para entender mejor la asociación entre liderazgo ético y climas organizacionales.
8. LIMITACIONES
Esta investigación se enfoca en un sector específico, el eléctrico colombiano lo que disminuye las opciones de poder extender los resultados hacia otras zonas de américa latina. No obstante, el uso de un muestreo probabilístico por conglomerados geográficos pluraliza los lugares de los que se ha extraído la información lo que incrementa la validez del estudio e impide varios sesgos. Por último, a transversalidad no permite precisar con certeza una asociación temporal idónea adecuada (). Se sugiere un estudio longitudinal para dar mayor solidez a los resultados obtenidos. Además, es una buena aproximación para comenzar una discusión en otras áreas industriales del país e inclusive de Latinoamérica. Para terminar, otros constructos mediadores o moderadores, como por ejemplo la autonomía laboral, la motivación intrínseca, el compromiso organizacional, la personalidad, el comportamiento o el desempeño creativos junto con algunas dimensiones del burnout pueden consolidar la relación que tiene un líder ético respecto a un clima benevolente u otros climas éticos como el egoísta o el de principios.
Bibliografía
1
Abuzaid, A. N. (2018). The relationship between ethical leadership and organizational commitment in banking sector of Jordan. Journal of Economic and Administrative Sciences, 34(3), 187–203. https://doi.org/10.1108/JEAS-01-2018-0006
2
Alvarez Sainz, M., & Apellaniz Valle, K. X. (2017). Novo estilo de relacións na sociedade do coñecemento. a xestión conflitos nas organizacións do ner group no País Vasco. Revista Galega de Economía, 26(1), 31-44. https://doi.org/10.15304/rge.26.1.4321
3
Al Halbusi, H., Williams, K. A., Ramayah, T., Aldieri, L., & Vinci, C. P. (2021). Linking ethical leadership and ethical climate to employees’ ethical behavior: the moderating role of person–organization fit. Personnel Review, 50(1), 159–185. https://doi.org/10.1108/PR-09-2019-0522
4
Amin, A., Basri, S., Rehman, M., Capretz, L. F., Akbar, R., Gilal, A. R., & Shabbir, M. F. (2020). The impact of personality traits and knowledge collection behavior on programmer creativity. Information and Software Technology, 128, 106405. https://doi.org/10.1016/j.infsof.2020.106405
5
Anderson, A. J., Kaplan, S. A., & Vega, R. P. (2015). The impact of telework on emotional experience: When, and for whom, does telework improve daily affective well-being? European Journal of Work and Organizational Psychology, 24(6), 882–897. https://doi.org/10.1080/1359432X.2014.966086
6
Anser, M. K., Ali, M., Usman, M., Rana, M. L. T., & Yousaf, Z. (2021). Ethical leadership and knowledge hiding: an intervening and interactional analysis. The Service Industries Journal, 41(5–6), 307–329. https://doi.org/10.1080/02642069.2020.1739657
7
Arriaga Costa, C., & Petiz Pereira, O. (2019). Valores y confianza en el capital humano: percepciones de estudiantes universitarios, 2015-2017.Revista Galega de Economía, 28(1), 102-116. https://doi.org/10.15304/rge.28.1.6164
8
Babalola, M. T., Bligh, M. C., Ogunfowora, B., Guo, L., & Garba, O. A. (2019). The Mind is Willing, but the Situation Constrains: Why and When Leader Conscientiousness Relates to Ethical Leadership. Journal of Business Ethics, 155(1), 75–89. https://doi.org/10.1007/s10551-017-3524-4
9
Blome, C., & Paulraj, A. (2013). Ethical Climate and Purchasing Social Responsibility: A Benevolence Focus. Journal of Business Ethics, 116(3), 567–585. https://doi.org/10.1007/s10551-012-1481-5
10
Bocean, C. G., Nicolescu, M. M., Cazacu, M., & Dumitriu, S. (2022). The Role of Social Responsibility and Ethics in Employees’ Wellbeing. International Journal of Environmental Research and Public Health, 19(14), 8838. https://doi.org/10.3390/ijerph19148838
11
Brown, M. E., Treviño, L. K., & Harrison, D. A. (2005). Ethical leadership: A social learning perspective for construct development and testing. Organizational Behavior and Human Decision Processes, 97(2), 117–134. https://doi.org/10.1016/j.obhdp.2005.03.002
12
Castro-González, S., & Bande, B. (2019). Influencia del liderazgo ético y la percepción de RSC en el desempeño de la fuerza de ventas. Revista Galega de Economía, 28(3), 55–72. https://doi.org/10.15304/rge.28.3.5844
13
Chen, A. S.-Y., & Hou, Y.-H. (2016). The effects of ethical leadership, voice behavior and climates for innovation on creativity: A moderated mediation examination. The Leadership Quarterly, 27(1), 1–13. https://doi.org/10.1016/j.leaqua.2015.10.007
14
15
Christensen, A. P., Cotter, K. N., & Silvia, P. J. (2019). Reopening Openness to Experience: A Network Analysis of Four Openness to Experience Inventories. Journal of Personality Assessment, 101(6), 574–588. https://doi.org/10.1080/00223891.2018.1467428
16
Christensen-Salem, A., Walumbwa, F. O., Babalola, M. T., Guo, L., & Misati, E. (2021). A Multilevel Analysis of the Relationship Between Ethical Leadership and Ostracism: The Roles of Relational Climate, Employee Mindfulness, and Work Unit Structure. Journal of Business Ethics, 171(3), 619–638. https://doi.org/10.1007/s10551-020-04424-5
17
De Clercq, D., Haq, I. U., Azeem, M. U., & Ahmad, H. N. (2019). The Relationship between Workplace Incivility and Helping Behavior: Roles of Job Dissatisfaction and Political Skill. The Journal of Psychology, 153(5), 507–527. https://doi.org/10.1080/00223980.2019.1567453
18
De Clercq, D., Suhail, A., Azeem, M. U., & Haq, I. U. (2021). Citizenship pressure and job performance: roles of citizenship fatigue and continuance commitment. Asia Pacific Journal of Human Resources, 59(3), 482–505. https://doi.org/10.1111/1744-7941.12241
19
Demirtas, O., & Akdogan, A. A. (2015). The Effect of Ethical Leadership Behavior on Ethical Climate, Turnover Intention, and Affective Commitment. Journal of Business Ethics, 130(1), 59–67. https://doi.org/10.1007/s10551-014-2196-6
20
Derin, O. B., Toker, K., & Gorener, A. (2022). The relationship between knowledge sharing and innovative work behaviour: the mediating role of ethical climate. Knowledge Management Research & Practice, 20(4), 557–570. https://doi.org/10.1080/14778238.2020.1860666
21
Dietl, E., & Kombeiz, O. (2021). The interplay between extraversion, task significance, and task variety at work. Personality and Individual Differences, 171, 110471. https://doi.org/10.1016/j.paid.2020.110471
22
Duane Hansen, S., Dunford, B. B., Alge, B. J., & Jackson, C. L. (2016). Corporate Social Responsibility, Ethical Leadership, and Trust Propensity: A Multi-Experience Model of Perceived Ethical Climate. Journal of Business Ethics, 137(4), 649–662. https://doi.org/10.1007/s10551-015-2745-7
23
Ellershaw, J., Fullarton, C., Rodwell, J., & Mcwilliams, J. (2016). Conscientiousness, openness to experience and extraversion as predictors of nursing work performance: a facet-level analysis. Journal of Nursing Management, 24(2), 244–252. https://doi.org/10.1111/jonm.12306
24
Feist, G. J. (2019). Creativity and the Big Two model of personality: plasticity and stability. Current Opinion in Behavioral Sciences, 27, 31–35. https://doi.org/10.1016/j.cobeha.2018.07.005
25
Feng, J., Zhang, Y., Liu, X., Zhang, L., & Han, X. (2018). Just the Right Amount of Ethics Inspires Creativity: A Cross-Level Investigation of Ethical Leadership, Intrinsic Motivation, and Employee Creativity. Journal of Business Ethics, 153(3), 645–658. https://doi.org/10.1007/s10551-016-3297-1
26
Fornell, C., & Larcker, D. F. (1981). Evaluating Structural Equation Models with Unobservable Variables and Measurement Error. Journal of Marketing Research, 18(1), 39–50. https://doi.org/10.1177/002224378101800104
27
Garland, B., Lambert, E. G., Hogan, N. L., Kim, B., & Kelley, T. (2014). The Relationship of Affective and Continuance Organizational Commitment with Correctional Staff Occupational Burnout. Criminal Justice and Behavior, 41(10), 1161–1177. https://doi.org/10.1177/0093854814539683
28
Gong, Y., Kim, T.-Y., & Liu, Z. (2020). Diversity of social ties and creativity: Creative self-efficacy as mediator and tie strength as moderator. Human Relations, 73(12), 1664–1688. https://doi.org/10.1177/0018726719866001
29
González Santa Cruz, F., Sánchez Cañizares, S. M., & López Guzmán, T. (2015). Influencia de variables persoais no compromiso organizativo dos empregados do sector hoteleiro. Revista Galega De Economía, 23(2). https://doi.org/10.15304/rge.23.2.2481
30
Gumusluoglu, L., Karakitapoğlu‐Aygün, Z., & Hu, C. (2020). Angels and devils? How do benevolent and authoritarian leaders differ in shaping ethical climate via justice perceptions across cultures? Business Ethics: A European Review, 29(2), 388–402. https://doi.org/10.1111/beer.12260
31
32
Harris, K., & Vazire, S. (2016). On friendship development and the Big Five personality traits. Social and Personality Psychology Compass, 10(11), 647–667. https://doi.org/10.1111/spc3.12287
33
Hayat Bhatti, M., Ju, Y., Akram, U., Hasnat Bhatti, M., Akram, Z., & Bilal, M. (2019). Impact of Participative Leadership on Organizational Citizenship Behavior: Mediating Role of Trust and Moderating Role of Continuance Commitment: Evidence from the Pakistan Hotel Industry. Sustainability, 11(4), 1170. https://doi.org/10.3390/su11041170
34
Hayes, A. F. (2018). Partial, conditional, and moderated moderated mediation: Quantification, inference, and interpretation. Communication Monographs, 85(1), 4–40. https://doi.org/10.1080/03637751.2017.1352100
35
Hrazdil, K., Mahmoudian, F., & Nazari, J. A. (2021). Executive personality and sustainability: Do extraverted chief executive officers</scp> improve corporate social responsibility? Corporate Social Responsibility and Environmental Management, 28(6), 1564–1578. https://doi.org/10.1002/csr.2116
36
Huang, C.-C., You, C.-S., & Tsai, M.-T. (2012). A multidimensional analysis of ethical climate, job satisfaction, organizational commitment, and organizational citizenship behaviors. Nursing Ethics, 19(4), 513–529. https://doi.org/10.1177/0969733011433923
37
Islam, T. and Asad, M. (2021), "Enhancing employees’ creativity through entrepreneurial leadership: can knowledge sharing and creative self-efficacy matter?", VINE Journal of Information and Knowledge Management Systems, Vol. ahead-of-print No. ahead-of-print. https://doi.org/10.1108/VJIKMS-07-2021-0121
38
Javed, B., Khan, A. K., Arjoon, S., Mashkoor, M., & Haque, A. ul. (2020). Openness to Experience, Ethical Leadership, and Innovative Work Behavior. The Journal of Creative Behavior, 54(1), 211–223. https://doi.org/10.1002/jocb.360
39
Javed, B., Rawwas, M. Y. A., Khandai, S., Shahid, K., & Tayyeb, H. H. (2018). Ethical leadership, trust in leader and creativity: The mediated mechanism and an interacting effect. Journal of Management & Organization, 24(3), 388–405. https://doi.org/10.1017/jmo.2017.56
40
Kalshoven, K., den Hartog, D. N., & de Hoogh, A. H. B. (2011). Ethical Leader Behavior and Big Five Factors of Personality. Journal of Business Ethics, 100(2), 349–366. https://doi.org/10.1007/s10551-010-0685-9
41
Karwowski, M., Lebuda, I., Wisniewska, E., & Gralewski, J. (2013). Big Five Personality Traits as the Predictors of Creative Self-Efficacy and Creative Personal Identity: Does Gender Matter? The Journal of Creative Behavior, 47(3), 215–232. https://doi.org/10.1002/jocb.32
42
Khan, R., Naseem, A., & Masood, S. A. (2016). Effect of Continuance Commitment and Organizational Cynicism on Employee Satisfaction in Engineering Organizations. International Journal of Innovation, Management and Technology, 7(4), 141–146. https://doi.org/10.18178/ijimt.2016.7.4.661
43
Laakasuo, M., Rotkirch, A., Berg, V., & Jokela, M. (2017). The Company You Keep. Social Psychological and Personality Science, 8(1), 66–73. https://doi.org/10.1177/1948550616662126
44
Lambert, E. G., Hogan, N. L., & Keena, L. D. (2015). The Impact of Job Attitudes on Private Correctional Staff’s Continuance and Affective Organizational Commitment. Journal of Applied Security Research, 10(1), 1–22. https://doi.org/10.1080/19361610.2015.972260
45
Lambert, E. G., Qureshi, H., Frank, J., Klahm, C., & Smith, B. (2018). Job Stress, Job Involvement, Job Satisfaction, and Organizational Commitment and Their Associations with Job Burnout Among Indian Police Officers: a Research Note. Journal of Police and Criminal Psychology, 33(2), 85–99. https://doi.org/10.1007/s11896-017-9236-y
46
Langley, S. (2018). Facilitating Positive Emotions for Greater Creativity and Innovation (pp. 259–270). https://doi.org/10.1108/S1746-979120180000014020
47
Liu, C., Wang, C., Wang, H., & Xu, D. (2021). How does daily family-supportive supervisor behavior relieve subordinates’ job stress? The effect of ethical leadership and positive emotions. Baltic Journal of Management, 16(3), 465–478. https://doi.org/10.1108/BJM-05-2020-0162
48
Liu, J., Kwan, H. K., Fu, P. P., & Mao, Y. (2013). Ethical leadership and job performance in China: The roles of workplace friendships and traditionality. Journal of Occupational and Organizational Psychology, 86(4), 564–584. https://doi.org/10.1111/joop.12027
49
Lu, C.-S., & Lin, C.-C. (2014). The Effects of Ethical Leadership and Ethical Climate on Employee Ethical Behavior in the International Port Context. Journal of Business Ethics, 124(2), 209–223. https://doi.org/10.1007/s10551-013-1868-y
50
McCrae, R. R., & Greenberg, D. M. (2014). Openness to Experience. In The Wiley Handbook of Genius (pp. 222–243). John Wiley & Sons, Ltd. https://doi.org/10.1002/9781118367377.ch12
51
McKay, A. S., Grygiel, P., & Karwowski, M. (2017). Connected to create: A social network analysis of friendship ties and creativity. Psychology of Aesthetics, Creativity, and the Arts, 11(3), 284–294. https://doi.org/10.1037/aca0000117
52
Mehmood, S. (2016). Impact of ethical leadership on employee creativity: mediating role of trust and moderating role of creative self-efficacy. Jinnah Business Review, 4(2), 65–74. https://doi.org/10.53369/XJFB5529
53
Meyer, J. P., & Allen, N. J. (1991). A three-component conceptualization of organizational commitment. Human Resource Management Review, 1(1), 61–89. https://doi.org/10.1016/1053-4822(91)90011-Z
54
Meyer, J. P., Stanley, D. J., Herscovitch, L., & Topolnytsky, L. (2002). Affective, Continuance, and Normative Commitment to the Organization: A Meta-analysis of Antecedents, Correlates, and Consequences. Journal of Vocational Behavior, 61(1), 20–52. https://doi.org/10.1006/jvbe.2001.1842
55
Neira Fontela, E., & García Chas, R. (2015). Efectos do capital psicolóxico nos resultados individuais: un estudo no colectivo dos enxeñeiros. Revista Galega De Economía, 24(2), 17-30. https://doi.org/10.15304/rge.24.2.2927
56
Odacı, H., & Cikrikci, Ö. (2019). Cognitive flexibility mediates the relationship between big five personality traits and life satisfaction. Applied Research in Quality of Life, 14(5), 1229-1246. https://doi.org/10.1007/s11482-018-9651-y
57
Okeke, C. I., & Mtyuda, P. N. (2017). Teacher Job Dissatisfaction: Implications for Teacher Sustainability and Social Transformation. Journal of Teacher Education for Sustainability, 19(1), 54–68. https://doi.org/10.1515/jtes-2017-0004
58
Orçan, F. (2018). Exploratory and confirmatory factor analysis: which one to use first? Journal of Measurement and Evaluation in Education and Psychology, 9(4), 414-421. https://doi.org/10.21031/epod.394323
59
Orth, M., & Volmer, J. (2017). Daily within-person effects of job autonomy and work engagement on innovative behaviour: The cross-level moderating role of creative self-efficacy. European Journal of Work and Organizational Psychology, 26(4), 601–612. https://doi.org/10.1080/1359432X.2017.1332042
60
Özbağ, G. K. (2016). The Role of Personality in Leadership: Five Factor Personality Traits and Ethical Leadership. Procedia- Social and Behavioral Sciences, 235, 235–242. https://doi.org/10.1016/j.sbspro.2016.11.019
61
Páez, I., & Salgado, E. (2016). When deeds speak, words are nothing: a study of ethical leadership in Colombia. Business Ethics: A European Review, 25(4), 538–555. https://doi.org/10.1111/beer.12130
62
Park, N. K., Jang, W., Thomas, E. L., & Smith, J. (2021). How to Organize Creative and Innovative Teams: Creative Self-Efficacy and Innovative Team Performance. Creativity Research Journal, 33(2), 168–179. https://doi.org/10.1080/10400419.2020.1842010
63
Podsakoff, P. M., MacKenzie, S. B., & Podsakoff, N. P. (2012). Sources of Method Bias in Social Science Research and Recommendations on How to Control It. Annual Review of Psychology, 63(1), 539–569. https://doi.org/10.1146/annurev-psych-120710-100452
64
Potipiroon, W., & Wongpreedee, A. (2021). Ethical Climate and Whistleblowing Intentions: Testing the Mediating Roles of Public Service Motivation and Psychological Safety Among Local Government Employees. Public Personnel Management, 50(3), 327–355. https://doi.org/10.1177/0091026020944547
65
Ramalho Luz, C. M. D., Luiz de Paula, S., & de Oliveira, L. M. B. (2018). Organizational commitment, job satisfaction and their possible influences on intent to turnover. Revista de Gestão, 25(1), 84–101. https://doi.org/10.1108/REGE-12-2017-008
66
Raziq, A., & Maulabakhsh, R. (2015). Impact of Working Environment on Job Satisfaction. Procedia Economics and Finance, 23, 717–725. https://doi.org/10.1016/S2212-5671(15)00524-9
67
Richard, O. C., Avery, D. R., Luksyte, A., Boncoeur, O. D., & Spitzmueller, C. (2019). Improving organizational newcomers’ creative job performance through creative process engagement: The moderating role of a synergy diversity climate. Personnel Psychology, 72(3), 421–444. https://doi.org/10.1111/peps.12316
68
Sadeghi, M., & Razavi, M. R. (2020). Organizational silence, organizational commitment and creativity: The case of directors of Islamic Azad University of Khorasan Razavi. European Review of Applied Psychology, 70(5), 100557. https://doi.org/10.1016/j.erap.2020.100557
69
Santiago-Torner, C. (2023a). Relación curvilínea entre liderazgo ético y creatividad dentro del sector eléctrico colombiano El papel mediador de la autonomía laboral, el compromiso afectivo y la motivación intrínseca. Revista Iberoamericana De Estudios De Desarrollo = Iberoamerican Journal of Development Studies, 12(1), 74–100. https://doi.org/10.26754/ojs_ried/ijds.769
70
Santiago-Torner, C. (2023b). Ethical Climate and Creativity: The Moderating Role of Work Autonomy and the Mediator Role of Intrinsic Motivation. Cuadernos de Gestión, 23(2), 93-105 https://doi.org/10.5295/cdg.221729cs
71
Santiago Torner, C. (2023c). Influencia del teletrabajo sobre el desempeño creativo en empleados con alta formación académica: la función mediadora de la autonomía laboral, la autoeficacia y la autoeficacia creativa. Revista Galega de Economía, 32(1), 1-26. https://doi.org/10.15304/rge.32.1.8788
72
Santiago-Torner, C. (2023d). Clima ético benevolente y comportamiento creativo: el papel moderador secuencial de la autonomía laboral y de la motivación intrínseca en el sector eléctrico colombiano. Contaduría y administración, 68(2), 199-224. http://dx.doi.org/10.22201/fca.24488410e.2023.4773
73
Santiago-Torner, C. (2023e). Teleworking and emotional exhaustion in the Colombian electricity sector: The mediating role of affective commitment and the moderating role of creativity. Intangible Capital, 19(2), 207-258. http://dx.doi.org/10.3926/ic.2139
74
Santiago-Torner, C. (2023f). Ethical leadership and creativity in employees with University education: The moderating effect of high intensity telework. Intangible Capital, 19(3), 393-414. https://doi.org/10.3926/ic.2238
75
Santiago-Torner, C. (2023g). Teletrabajo y comportamiento creativo. El efecto moderador de la motivación intrínseca. Revista de Economía del Rosario, 26(1), 1-39. https://doi.org/10.12804/revistas.urosario.edu.co/economia/a.13344
76
Santiago-Torner, C. (2023h). Clima ético egoísta y el teletrabajo en el sector eléctrico colombiano. El papel moderador del liderazgo ético. Acta Colombiana de Psicología, 26(2), 169–182. https://doi.org/10.14718/ACP.2023.26.2.14
77
Santiago-Torner, C., Tarrats-Pons, E., & Corral-Marfil, J. A. (2023a). Effects of Intensity of Teleworking and Creative Demands on the Cynicism Dimension of Job Burnout. Employee Responsibilities and Rights Journal, 1-23. https://doi.org/10.1007/s10672-023-09464-3
78
Santiago-Torner, C., Tarrats-Pons, E., & Corral-Marfil, J.A. (2023b). Teleworking and Emotional Exhaustion. The Curvilinear Role of Work Intensity. International and Multidisciplinary Journal of Social Sciences, 12(2), 123–156. https://doi.org/10.17583/rimcis.11731
79
Santiago-Torner, C., & Rojas-Espinosa, S. R. (2021). Pandemia COVID-19 y compromiso laboral: relación dentro de una organización del sector eléctrico colombiano. Revista de Investigación, Desarrollo e Innovación, 11(3), 437–450. https://doi.org/10.19053/20278306.v11.n3.2021.13342
80
Shafique, I., Ahmad, B., & Kalyar, M. N. (2019). How ethical leadership influences creativity and organizational innovation. European Journal of Innovation Management, 23(1), 114–133. https://doi.org/10.1108/EJIM-12-2018-0269
81
Shin, Y., Sung, S. Y., Choi, J. N., & Kim, M. S. (2015). Top Management Ethical Leadership and Firm Performance: Mediating Role of Ethical and Procedural Justice Climate. Journal of Business Ethics, 129(1), 43–57. https://doi.org/10.1007/s10551-014-2144-5
82
Smith, S. A., Patmos, A., & Pitts, M. J. (2018). Communication and Teleworking: A Study of Communication Channel Satisfaction, Personality, and Job Satisfaction for Teleworking Employees. International Journal of Business Communication, 55(1), 44–68. https://doi.org/10.1177/2329488415589101
83
Solem, R. C. (2015). Limitation of a cross-sectional study. American Journal of Orthodontics and Dentofacial Orthopedics, 148(2), 205. https://doi.org/10.1016/j.ajodo.2015.05.006
84
Syed, N., Saeed, A., & Farrukh, M. (2015). Organization Commitment and Five Factor Model of Personality: Theory Recapitulation. Journal of Asian Business Strategy, 5(8), 183–190. https://doi.org/10.18488/journal.1006/2015.5.8/1006.8.183.190
85
Taing, M. U., Granger, B. P., Groff, K. W., Jackson, E. M., & Johnson, R. E. (2011). The Multidimensional Nature of Continuance Commitment: Commitment Owing to Economic Exchanges Versus Lack of Employment Alternatives. Journal of Business and Psychology, 26(3), 269–284. https://doi.org/10.1007/s10869-010-9188-z
86
Thant, Z. M., & Chang, Y. (2021). Determinants of Public Employee Job Satisfaction in Myanmar: Focus on Herzberg’s Two Factor Theory. Public Organization Review, 21(1), 157–175. https://doi.org/10.1007/s11115-020-00481-6
87
Tierney, P., & Farmer, S. M. (2002). Creative Self-Efficacy: Its Potential Antecedents and Relationship to Creative Performance. Academy of Management Journal, 45(6), 1137–1148. https://doi.org/10.5465/3069429
88
Tierney, P., & Farmer, S. M. (2011). Creative self-efficacy development and creative performance over time. Journal of Applied Psychology, 96(2), 277–293. https://doi.org/10.1037/a0020952
89
Tobón, O. E. A., Zapata, S. J. C., Lopera, I. C. P., & Duque, J. W. S. (2014). Formación académica, valores, empatía y comportamientos socialmente responsables en estudiantes universitarios1. Revista de La Educación Superior, 43(169), 89–105. https://doi.org/10.1016/j.resu.2015.01.003
90
Tong, Z., Zhu, L., Zhang, N., Livuza, L., & Zhou, N. (2019). Employees’ perceptions of corporate social responsibility and creativity: Employee engagement as a mediator. Social Behavior and Personality: An International Journal, 47(12), 1–13. https://doi.org/10.2224/sbp.8479
91
Tourigny, L., Han, J., Baba, V. v., & Pan, P. (2019). Ethical Leadership and Corporate Social Responsibility in China: A Multilevel Study of Their Effects on Trust and Organizational Citizenship Behavior. Journal of Business Ethics, 158(2), 427–440. https://doi.org/10.1007/s10551-017-3745-6
92
Tu, Y., Lu, X., Choi, J. N., & Guo, W. (2019). Ethical Leadership and Team-Level Creativity: Mediation of Psychological Safety Climate and Moderation of Supervisor Support for Creativity. Journal of Business Ethics, 159(2), 551–565. https://doi.org/10.1007/s10551-018-3839-9
93
Ucar, O., Ersoy, A., Aksu, A., & Ehtiyar, V. R. (2020). A Field Study on the Relationship between Personality and Professional Commitment. International Journal of Business Strategy and Social Sciences, 3(1), 39–50. https://doi.org/10.18488/journal.171.2020.31.39.50
94
Victor, B., & Cullen, J. B. (1988). The Organizational Bases of Ethical Work Climates. Administrative Science Quarterly, 33(1), 101-125. https://doi.org/10.2307/2392857
95
Walia, C. (2019). A Dynamic Definition of Creativity. Creativity Research Journal, 31(3), 237–247. https://doi.org/10.1080/10400419.2019.1641787
96
Wang, X., Wei, X., van Wart, M., McCarthy, A., Liu, C., Kim, S., & Ready, D. H. (2022). The role of E-leadership in ICT utilization: a project management perspective. Information Technology and Management, 24, 99–113 https://doi.org/10.1007/s10799-021-00354-4
97
Wanzer, D. L., Finley, K. P., Zarian, S., & Cortez, N. (2020). Experiencing flow while viewing art: Development of the Aesthetic Experience Questionnaire. Psychology of Aesthetics, Creativity, and the Arts, 14(1), 113–124. https://doi.org/10.1037/aca0000203
98
Wilmot, M. P., Wanberg, C. R., Kammeyer-Mueller, J. D., & Ones, D. S. (2019). Extraversion advantages at work: A quantitative review and synthesis of the meta-analytic evidence. Journal of Applied Psychology, 104(12), 1447–1470. https://doi.org/10.1037/apl0000415
99
Wulandari, S., & Helmy, I. (2022). Pengaruh Workplace Friendship dan Ethical Leadership Terhadap Knowledge Sharing Melalui Psychological Safety Sebagai Pemediasi. Journal Ilmiah Mahasiswa Manajemen, Bisnis Dan Akuntansi (JIMMBA), 4(2), 242–264. https://doi.org/10.32639/jimmba.v4i2.94
100
Xu, X., Yu, F., & Shi, J. (2011). Ethical Leadership and Leaders’ Personalities. Social Behavior and Personality: An International Journal, 39(3), 361–368. https://doi.org/10.2224/sbp.2011.39.3.361
101
Yahaya, R., & Ebrahim, F. (2016). Leadership styles and organizational commitment: literature review. Journal of Management Development, 35(2), 190–216. https://doi.org/10.1108/JMD-01-2015-0004
102
Yang, C., Ding, C. G., & Lo, K. W. (2016). Ethical Leadership and Multidimensional Organizational Citizenship Behaviors. Group & Organization Management, 41(3), 343–374. https://doi.org/10.1177/1059601115594973
103
Zhou, Y., Li, D., Li, X., Wang, Y., & Zhao, L. (2017). Big five personality and adolescent Internet addiction: The mediating role of coping style. Addictive Behaviors, 64, 42–48. https://doi.org/10.1016/j.addbeh.2016.08.009






