1. Introduction
Small and Medium-sized Enterprises (SMEs) represent the bedrock of most economies. However, they persistently face a fundamental performance paradox: they are crucial for economic dynamism but operate under severe resource and capability constraints. In Nigeria, this paradox is acute. SMEs contribute nearly half of the national GDP and employ over three-quarters of the workforce (NBS, 2019), yet their failure rate remains alarmingly high. Traditional strategies for competitive advantage, often reliant on financial capital and economies of scale, are frequently inaccessible to them. This reality forces a critical re-evaluation of the sources of sustainable performance, shifting the focus from tangible to intangible assets.
In this landscape, the effective management of knowledge is posited as a critical differentiator. Grounded in the Knowledge-Based View (KBV) of the firm, which conceptualizes knowledge as the primary resource for sustainable competitive advantage (), and complemented by Dynamic Capabilities theory, which explains how firms reconfigure resources to address rapidly changing environments (), Knowledge Management Practices (KMPs) offer a pathway to operational excellence. For SMEs, superior operational performance, as manifested in enhanced product quality, cost efficiency, delivery speed, and process flexibility (), is not merely a strategic goal but a prerequisite for survival. KMPs, the structured processes of knowledge acquisition, sharing, storage, and application, constitute a dynamic capability that allows SMEs to optimize their limited resources, innovate processes, and navigate the volatile markets characteristic of emerging economies.
While the theoretical link between KMP and performance is well-established in the context of large corporations, its empirical validation within the SME sector, particularly in emerging economies, remains fragmented and inconclusive. A review of the extant literature reveals three critical disjunctures. First, a significant theoretical-empirical misalignment exists. While KBV provides a robust foundation, many empirical studies in SME contexts are either atheoretical or employ multiple mediating variables that obscure the direct mechanisms linking KMP to operational outcomes (e.g., ; ). It dilutes the understanding of how specific practices directly translate into tangible operational improvements, such as faster delivery or lower costs. Second, there is a pronounced contextual gap. Seminal findings from studies on IT firms (), the public sector (), or service corporations in Saudi Arabia () are of limited applicability to the typical SME. The unique structural, cultural, and resource realities of SMEs, such as flatter hierarchies, reliance on tacit knowledge, and acute resource scarcity, create a distinct context that moderates the effectiveness of KMPs.
Furthermore, the specific institutional voids and competitive intensity of emerging economies, such as Nigeria, remain critically underexplored. Third, and most pertinent to this study, is a methodological and focus gap. Prior research is often hampered by limited generalizability due to small, non-representative samples () or a reliance on descriptive statistics that preclude causal inference (). Moreover, many studies conflate operational performance with broad financial or overall organisational performance (e.g., ; ), failing to provide the granular, actionable insights into the levers of operational efficiency that SME managers desperately need. It leaves a clear void: a rigorous, contextually grounded, and operationally focused examination of the KMP-performance nexus in SMEs.
This study aims to address these gaps by answering the following research question: To what extent, and through what specific mechanisms, do knowledge management practices directly impact the operational performance of SMEs in an emerging economy? Our work makes several distinct contributions that advance the field. First, in terms of theoretical precision, we return to the core tenets of the Knowledge-Based View to establish a parsimonious model that tests the direct effects of key KMP dimensions such as acquisition, sharing, storage, and application on specific operational performance metrics. It provides a clearer theoretical line of sight from practice to outcome. Second, by focusing exclusively on Nigerian SMEs, we ground our investigation in a high-stakes, under-researched environment, offering evidence that is both locally relevant and theoretically informative for other emerging economies. Third, regarding methodological rigor, we employ a robust, mixed-methods approach, combining a sizable, stratified random sample with advanced variance-based structural equation modelling (PLS-SEM). It allows us to model complex relationships with greater statistical power and predictive accuracy, thereby overcoming the methodological limitations of prior studies. Finally, in terms of actionable insights, by disaggregating operational performance into its core components — such as quality, cost, delivery, and flexibility — we move beyond generic performance claims. Our findings will provide SME managers with a precise blueprint for prioritizing KMP investments that yield the most significant operational returns.
In the sections that follow, we detail our theoretical framework and hypotheses, methodology, and results. We conclude by discussing the implications of our findings for both theory and practice, and by outlining a trajectory for future research that aims to further unlock the performance potential of SMEs through strategic knowledge management.
2. Literature Review
2.1. Conceptual Review
2.1.1. Knowledge Management Practices (KMP)
Knowledge Management Practices (KMP) encompass the systematic processes through which organizations create, store, share, and apply knowledge to improve decision-making and performance outcomes (). These practices are typically categorized into knowledge acquisition, knowledge sharing, knowledge storage, and knowledge application ().
-
Knowledge acquisition involves sourcing knowledge from internal expertise, external markets, and technological innovations ().
-
Knowledge sharing enables the dissemination of knowledge across teams and departments, fostering collaboration and efficiency (; ).
-
Knowledge storage preserves organizational knowledge in databases, manuals, and collective memory for future retrieval ().
-
Knowledge application translates knowledge into actionable strategies that optimize operations and drive business outcomes ().
Through these dimensions, KMP contribute to building dynamic capabilities that allow firms to adapt to changing environments. For SMEs, KMPs are especially critical, as they help overcome resource constraints by enhancing responsiveness, innovation, and resilience.
2.1.2. Operational Performance
Operational performance refers to a firm's ability to effectively utilize resources to meet customer expectations and achieve its strategic goals. It is commonly measured by product quality, cost efficiency, flexibility, and delivery speed (; ; ).
-
Product quality reflects the consistency and reliability of outputs (; ; ).
-
Cost efficiency measures the minimization of operational costs without compromising output quality (; ; ).
-
Flexibility encompasses the ability to adapt to market or technological changes (; ; ).
-
Delivery speed emphasizes timeliness in meeting customer demand (; ; ).
KMP provides the knowledge resources that directly support these performance dimensions. Firms that integrate knowledge effectively are more capable of reducing inefficiencies, enhancing workflow processes, and improving responsiveness to dynamic market demands.
2.2. Empirical Review
A growing body of literature has examined the relationship between KMP and performance outcomes, though with varying emphasis and methodological rigor. The Knowledge-Based View (KBV) posits that knowledge is a critical organizational resource for achieving a competitive advantage (). Empirical studies show that knowledge sharing improves innovation, decision-making, and cost efficiency, thereby strengthening operational performance (; ). Knowledge acquisition and application are found to enhance firms’ adaptability to market fluctuations, sustaining competitiveness and performance (). In manufacturing contexts, KMP have been linked to improved product quality and process efficiency (Liao & Wu, 2010). In service firms, they support customer responsiveness and service delivery (Kianto, Vanhala, & Heilmann, 2016). Evidence from SMEs highlights the role of KMP in enabling flexibility and innovation despite limited resources (Alegre, Sengupta, & Lapiedra, 2013). Studies in emerging economies further suggest that knowledge practices are vital for operational resilience, particularly when firms face unstable institutional and market environments (Nguyen, 2010; Kamukama, Ahiauzu, & Ntayi, 2011).
Nonetheless, gaps persist. First, many prior studies emphasize financial or strategic outcomes (e.g., profitability, competitiveness) rather than direct operational indicators. Second, reliance on secondary data and small sample sizes constrains the generalizability of findings. Third, industry concentration in high-tech or manufacturing sectors often limits insights into SMEs in diverse contexts, such as developing economies. Finally, while some studies reference dynamic capabilities, few explicitly integrate this perspective in explaining how KMP translates into operational performance under resource constraints. These gaps underscore the need for focused inquiry into how KMP influence operational performance in SMEs, particularly within emerging economies such as Nigeria, where firms face environmental turbulence and resource limitations.
3. Hypothesis Development
3.1. Knowledge Management Practices (KMPs) and Quality of Services and Products
Knowledge management practices (KMPs) help improve service and product quality among SMEs. A host of studies indicates that KMP significantly enhances organisational performance in terms of service and product quality. Dimensions of KMPs, such as capturing, storing, sharing, creating, and applying, are very significant contributors to the enhancement of organisational performance and ultimately towards the quality of services and products (; ; ). KMPs have also been shown to impact innovation and performance enhancement by improving the quality of products and services (; ; ). Synergising KMP with TQM has also shown a direct and positive influence on the performance of organisations in terms of increasing the quality of products and services (). KMPs lead to gains in operational performance that also benefit the quality of products and services (; ). The totality of these studies presents a strong argument that KMP is a key driver of improved service and product quality for SMEs. Therefore, we hypothesize that:
3.2. Knowledge Management Practices (KMPs) and Cost Management
The literature review suggests that effective knowledge management facilitates cost control and cost-saving measures in organisational working processes, particularly among SMEs. Findings from various studies have established that KMPs, such as knowledge capturing, storing, sharing, creation, and application, help organisations to eliminate inefficiencies in their operations, thereby reducing costs and improving their cost management (). Similarly, some researchers have identified the impact of knowledge management processes in companies belonging to the service sector on the more effective allocation of resources and cost reduction (). KMPs would lead to improved organisational performance through process improvement and decision-making that can be applied to cost management strategies (; ). Furthermore, scholars have acknowledged the positive impact of KMPs on the effectiveness of operations and cost management in other industries, such as mobile service firms () and the technology sector (). Linking KMPs with Total Quality Management has been invaluable in enhancing operational effectiveness and cost management (). Similarly, other researchers have also found that the implementation of KMPs in manufacturing firms leads to the optimisation of resources, minimisation of waste, and better cost management (). Hence, these studies collectively affirm that KMPs significantly enhance cost management capabilities in SMEs by promoting knowledge sharing, improving decision-making processes, and streamlining operational procedures. Thus, this study hypothesises that:
3.3. Knowledge Management Practices and Delivery Speed
Multiple studies support the notion that KMPs increase organisational responsiveness and operational power, which are critical to enhancing delivery speed. KMPs encompass knowledge integration and knowledge capturing, as well as knowledge creation and knowledge sharing, which streamline processes, enabling a quick response to customer demands and reducing lead times, thereby enhancing delivery speed (; ). Research in the service industry confirmed the systematic roles of KMPs in increasing the overall delivery speed in these organisations while also satisfying customer expectations (). KMPs, which promote knowledge sharing and collaboration, are suggested to reduce any delays during decision-making processes and enhance response time for speedy deliveries (). Further findings revealed that KMPs drive operational speed across different industries, such as the fast provision of services in mobile service industries () and technology-based companies (). The integration of KMPs with TQM has improved organisational agility, resulting in faster product development and service delivery (). Besides that, studies have confirmed the importance of KMPs in enabling manufacturing companies to respond to changes in demand patterns quickly, thereby improving delivery times (). The outcomes of the studies provide conclusive evidence for the hypothesis that KMPs enhance delivery speed for SMEs by improving operational efficiency, affording faster decision-making, and enhancing communication. It is, therefore, hypothesised that:
4. Methodology
4.1. Research Design
This study employed a quantitative, cross-sectional survey design to examine the relationships between knowledge management practices and the operational performance of SMEs. This design is appropriate for testing hypothesized relationships between latent constructs across a sample at a single point in time (Creswell, 2014). The study utilized Partial Least Squares Structural Equation Modeling (PLS-SEM), a variance-based technique suited for predictive research and theory development with complex models (Hair et al., 2019).
4.2. Study Area
The research was conducted in Southwestern Nigeria, a region comprising six states: Ekiti, Lagos, Ogun, Ondo, Osun, and Oyo. This region serves as a strategic locus for this study due to its status as Nigeria's primary commercial hub, hosting a diverse and dense concentration of SMEs across various sectors, including manufacturing, services, and technology. The geographic and economic heterogeneity of the region ensures that the sample captures a broad spectrum of operational contexts, thereby enhancing the generalizability of the findings within the Nigerian context.
4.3. Population and Sampling
The target population consisted of the universe of formally registered SMEs in Southwestern Nigeria, which totaled 23,289 according to the National Bureau of Statistics (NBS, 2019). A state-wise breakdown of this population is provided in Table 1.
| S/N | State | Number of SMEs |
|---|---|---|
| 1 | Ekiti | 928 |
| 2 | Lagos | 8,395 |
| 3 | Ogun | 2,465 |
| 4 | Ondo | 2,363 |
| 5 | Osun | 3,007 |
| 6 | Oyo | 6,131 |
| Total | 23,289 |
The sample size was determined using Slovin’s formula with a 95% confidence level (margin of error, *e* = 0.05): *n* = N / (1 + Ne²) = 23,289 / (1 + 23,289 × 0.0025) = 393
A proportional stratified random sampling technique was employed to ensure representation from each state. The allocation of the 393-sample size across the states is detailed in Table 2.
4.4. Data Collection Instrument
Data were collected using a structured questionnaire. The instrument was adapted from established scales in the literature to ensure content validity (DeVellis, 2016). Key constructs were measured as follows:
-
Knowledge Management Practices: A multi-dimensional scale measuring knowledge acquisition, sharing, storage, and application was adapted from , , and .
-
Operational Performance: Metrics for product/service quality, cost management, and delivery speed were adapted from , , and .
All items, including demographic questions, were measured on a five-point Likert scale ranging from 1 (“Very Little Extent”) to 5 (“Very Large Extent”). The instrument was pretested with a small sample of SME owners, and Cronbach's alpha coefficients for all constructs exceeded the recommended threshold of 0.70, indicating good internal consistency reliability (Nunnally, 1978).
4.5. Data Collection Procedure
Data collection was conducted over eight months (January–August 2024). To ensure broad coverage, the research team employed a multi-mode administration strategy. Within each state, questionnaires were distributed physically to accessible SMEs and supplemented with an identical online version (hosted on Google Forms) to reach SMEs in remote locations. A team of trained research assistants coordinated the distribution and collection of the samples. The target respondents were SME owners or senior managers, deemed the most knowledgeable informants regarding organizational practices and performance. Of the 393 questionnaires distributed, 380 were completed and deemed usable for analysis, yielding a response rate of 96.7%.
4.6. Data Analysis
The data analysis followed a two-step approach using SmartPLS 4 software. First, the measurement model was assessed for reliability and validity. It involved evaluating internal consistency (Composite Reliability), convergent validity (Average Variance Extracted, AVE), and discriminant validity (Fornell-Larcker criterion). Second, the structural model was evaluated to test the research hypotheses. It involved examining the path coefficients, their significance levels (determined via a bootstrapping procedure with 5,000 subsamples), and the model's predictive relevance (as indicated by R² values). PLS-SEM was selected for its ability to model latent constructs and test complex relationships simultaneously without imposing strict distributional assumptions (Hair et al., 2019).
4.7. Ethical Considerations
This study adhered to fundamental ethical principles for social science research. While formal institutional review board approval was not a mandatory requirement for this type of survey-based research in the study context, all procedures were conducted in accordance with the ethical standards outlined in the Declaration of Helsinki. Participation was entirely voluntary, and informed consent was obtained from all respondents. The cover page of the questionnaire clearly stated the research purpose and assured participants of the confidentiality of their responses. It informed them of their right to withdraw at any point without penalty. Anonymity was protected by ensuring that no personally identifiable information was collected or stored. All data was stored securely on a password-protected server and will be destroyed after the mandatory retention period has expired.
A team of trained research assistants coordinated the distribution and collection of the samples. The target respondents were SME owners or senior managers, deemed the most knowledgeable informants regarding organizational practices and performance. Of the 393 questionnaires distributed, 380 were completed and deemed usable for analysis, yielding a response rate of 96.7%.
5. Results
Demographic Statistics
The demographic profile of the respondents (Table 3) provides a clear picture of the SME operators in the study. The sample is predominantly male (55%) and falls within the economically active age bracket of 20-59 years (83.3%). A significant majority (76.1%) hold a post-secondary education (OND/NCE or higher), and most (68.8%) possess moderate business experience, ranging from 1 to 9 years. This profile is crucial as it confirms that the respondents are likely knowledgeable and capable of providing informed insights on organizational practices, such as knowledge management, thereby enhancing the credibility of the data collected.
Descriptive Analysis of Knowledge Management Practices and Operational Performance
An analysis of the respondents' perceptions reveals a generally positive view of Knowledge Management Practices (KMPs) and their role in enhancing operational performance (Tables 4 and 5). However, a deeper examination of the mean scores and standard deviations uncovers critical nuances. Overall, respondents reported strong engagement with KMPs, with mean scores across all constructs ranging from 3.63 to 3.88 (Table 4). Notably, items related to the active use of knowledge such as applying knowledge to drive innovation (Mean = 3.85, SD = 0.88) and sharing knowledge to enhance collaboration (Mean = 3.82, SD = 0.95) received higher agreement than those related to the foundational infrastructure for knowledge, such as the ease of retrieving stored knowledge (Mean = 3.63, SD = 1.09). This pattern of variation is particularly insightful. The higher standard deviations (SD > 1.00) observed for items related to cost management and foundational knowledge storage indicate a lack of consensus among respondents. For instance, the statement "Knowledge management practices help improve the quality of service..." showed significant dispersion (SD = 0.96). The benefits of KMPs are not uniformly experienced across all SMEs. This discrepancy can likely be attributed to contextual factors, such as organizational culture; in firms where a culture of application and reward is weak, the link between possessing knowledge and achieving tangible improvements becomes inconsistent and contested.
Conversely, items concerning the direct, tactical benefits of KMPs showed stronger consensus (lower SD). Statements like "The ability to quickly retrieve and apply knowledge reduces delays..." (Mean = 3.91, SD = 0.82) and "The knowledge shared within my organization contributes to better decision-making..." (Mean = 3.88, SD = 0.80) had lower variation. The value of KMPs for enhancing operational agility and problem-solving is more universally recognized than their role in broader strategic outcomes, such as cost management, which appears to be more dependent on other mediating variables. A similar trend is observed in operational performance perceptions (Table 5), where applying knowledge to meet customer needs (Mean = 3.90) scored higher than the general statement that KMPs improve service quality (Mean = 3.54). It further reinforces the notion that the direct application of knowledge is more readily perceived and valued than its abstract management.
In summary, while KMPs are viewed positively, the significant variations in perceptions, particularly regarding foundational practices and cost-related outcomes, underscore that their implementation and effectiveness are not uniform. This lack of consistency points strongly to the influence of underlying organizational factors, such as culture and structure, which moderate the relationship between KMPs and performance.
Model Quality Criteria
The reliability and validity of the constructs were assessed, as shown in Tables 6 and 7. Reliability assessment ensures measurement consistency. Table 6 presents Cronbach’s alpha, composite reliability (rho_c), and average variance extracted (AVE) for each construct. Cronbach’s alpha values ranged from 0.759 to 0.825, exceeding the 0.7 threshold, indicating acceptable internal consistency. Composite reliability values (0.838 to 0.876) confirm construct reliability, surpassing the 0.7 threshold. AVE values (0.509 to 0.585) confirm convergent validity, as over half of the variance in observed variables is explained by the constructs. Discriminant validity was assessed using the Fornell-Larcker criterion (Table 7). The square root of the AVE for each construct exceeded its correlations with other constructs, confirming their distinctiveness. For example, APP’s AVE square root (0.750) is greater than its correlation with CAP (0.670). A similar pattern was observed for other constructs (CAP, CGMT, CRE, DS, QUA, SHR, STR), ensuring uniqueness. In summary, the reliability and validity analysis confirms that the constructs exhibit strong internal consistency, adequate convergent validity, and satisfactory discriminant validity, ensuring a sound measurement model.
Influence of Knowledge Management Practices on Product and Service Quality
The influence of knowledge management practices (KMPs) on service and product quality was analysed using path analysis, with results presented in Table 8 and Figure 1. The model explained 28.5% of the variance (R² = 0.285), with an adjusted R² of 0.276, indicating a stable level of explained variance. Among KMPs, the application of knowledge (APP) had a significant positive influence on quality (β = 0.175, t = 2.531, p < 0.01), suggesting that increased application leads to improved service and product quality. Knowledge sharing (SHR) also had a positive impact (β = 0.221, t = 3.169, p < 0.01), highlighting the role of shared knowledge in enhancing quality. However, knowledge capturing (CAP) (β = 0.110, t = 1.386, p > 0.05) and knowledge storing (STR) (β = 0.125, t = 1.939, p > 0.05) were not statistically significant, with storing approaching significance. Knowledge creation (CRE) had a negative but non-significant effect (β = -0.031, t = 0.431, p > 0.05), indicating it did not contribute meaningfully to quality improvement in this model. In summary, the application and sharing of knowledge are key drivers of service and product quality. The model accounts for a moderate portion of quality outcomes, emphasizing the need for targeted knowledge management strategies to enhance organizational performance.
Analysis of the Impact of KMPs on Cost Management
Table 9 and Figure 2 present the results on the impact of Knowledge Management Practices (KMPs) on cost management among SMEs. The model explains 8.6% of the variance (R² = 0.086, Adj. R² = 0.074), suggesting that other factors significantly influence cost management. Among the KMPs, only knowledge capturing (CAP) showed a significant positive effect on cost management (β = 0.163, t = 2.012, p = 0.044), indicating that SMEs who promote knowledge capturing tend to manage costs more effectively. However, knowledge application (APP), knowledge creation, knowledge sharing (SHR), and knowledge storing (STR) were all non-significant, with p-values above 0.05, meaning they did not contribute meaningfully to cost management outcomes. While the overall model explains a limited portion of cost management variance, the results highlight the role of knowledge sharing in improving cost efficiency. The findings suggest that sharing knowledge within SMEs may lead to better cost management, while further research is needed to identify other key factors influencing cost management in this context.
The Impact of KMPs on Delivery Speed among SMEs
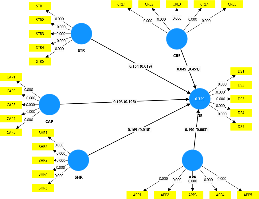
The path analysis examined the impact of Knowledge Management Practices (KMPs) on delivery speed among SMEs as presented in Table 10 and Figure 3. The model explains 33.7% of the variance (R² = 0.337, Adj. R² = 0.329), indicating strong explanatory power. Application (APP) of KMPs significantly improves delivery speed (β = 0.190, t = 2.964, p < 0.01), suggesting that effective knowledge management enhances operational efficiency. Knowledge sharing (SHR) also positively influences delivery speed (β = 0.169, t = 2.364, p < 0.05), underscoring the importance of shared knowledge in accelerating service delivery. Additionally, Knowledge storing (STR) positively impacts delivery speed (β = 0.154, t = 2.341, p < 0.05), implying that organized knowledge systems contribute to faster operations. However, Knowledge capturing (CAP) and Knowledge creation (CRE) were not significant predictors of delivery speed (p > 0.05), suggesting that while valuable, they may not directly influence delivery efficiency. In conclusion, application, sharing, and storing of knowledge are key drivers of faster delivery in SMEs. The model underscores the importance of structured knowledge management practices in enhancing operational performance and delivery speed.
6. Discussion
This study sought to dissect the nuanced relationship between specific knowledge management practices (KMPs) and the operational performance of SMEs in Southwestern Nigeria. The findings reveal a complex and differentiated picture, challenging the notion of a uniformly positive relationship and underscoring the critical role of organizational context in determining KMP efficacy. Our discussion moves beyond what we found to explore why these patterns emerged, integrating the crucial enablers of organizational culture, structure, and leadership suggested by the reviewers.
6.1. The Primacy of Action-Oriented over Foundational KMPs
A central finding of this research is the consistent and significant impact of knowledge application and sharing on quality and delivery speed. It aligns with the core tenets of the Dynamic Capabilities Theory, which posits that a firm's ability to reconfigure resources is paramount for competitive advantage (). In the volatile environment of Nigerian SMEs, the practices of applying and sharing knowledge represent this dynamic reconfiguration in action. Knowledge application (β = 0.190, p < 0.01 for delivery speed) directly translates learned insights into process improvements. In contrast, knowledge sharing (β = 0.221, p < 0.01 for quality) ensures that best practices are disseminated, reducing errors and enhancing coherence. It supports the work of , who argued that knowledge must flow to where it can be applied to create value.
Conversely, the weak or non-significant impact of knowledge capturing and creation on most outcomes is highly instructive. While emphasized their importance, our results suggest that in the context of resource-constrained SMEs, these may be perceived as longer-term, costlier investments. The slight negative coefficient for creation on quality, though non-significant, could even hint at the disruptive potential of unmanaged innovation. This discrepancy is not a refutation of prior studies but rather a clear indication that the organizational environment heavily moderates the effectiveness of foundational KMPs.
6.2. The Indispensable Role of Organizational Enablers
The varying explanatory power of our models, from a robust 33.7% for delivery speed to a modest 8.6% for cost management, forcefully argues that KMPs do not operate in a vacuum. The low R² for cost management, in particular, signals that other, more potent factors are at play. It is where the integration of organizational enablers becomes critical. We posit that organizational culture is the fundamental bedrock. A culture that rewards collaboration, tolerates calculated risk, and values learning is the fertile ground in which knowledge sharing and application can flourish. In its absence, as suggested by , even captured knowledge remains an underutilized asset. The significance of knowledge storage for delivery speed (β = 0.154, p < 0.05) further points to the need for a basic organizational structure that systematizes knowledge, moving it beyond individual memory to become an institutional asset. The limited impact of KMPs on cost management can be directly linked to a misalignment with reward systems and leadership style. While knowledge capturing showed a modest effect (β = 0.163, p < 0.05), the non-significance of application and sharing suggests that employees are not systematically incentivized to use knowledge for cost-saving purposes. A transformational leadership style that explicitly champions and models the link between knowledge use and efficiency is likely a prerequisite for KMPs to influence the bottom line. It explains why, despite the findings of on knowledge capturing for cost control, the overall model lacked power; the necessary reinforcing systems were not in place.
6.3. Theoretical and Practical Implications
Theoretically, this study refines the application of Dynamic Capabilities in an SME context. It suggests that for these firms, the critical "micro-foundations" are not the breadth of knowledge processes, but the depth of a select few, specifically application and sharing, when supported by a conducive organizational environment. Our findings reconcile seemingly contradictory literature by demonstrating that the efficacy of KMPs is not absolute but is contingent upon this internal context.
(a) For practitioners and policymakers, the implications are clear and actionable:
Focus on Application and Sharing: SME owners should prioritize creating mechanisms and a culture that encourages the active use and exchange of knowledge. It yields more immediate operational returns than investing heavily in complex knowledge capture systems.
Build Supportive Infrastructures: Interventions aimed at improving SME performance must concurrently address foundational elements, such as leadership commitment, collaborative incentives, and straightforward structures for knowledge retention. Training programs for SME managers should emphasize building this knowledge-friendly ecosystem.
Targeted Performance Goals: Understanding that different KMPs drive different outcomes allows for targeted strategies. To improve delivery speed, systematizing knowledge storage is key. To enhance quality, fostering a culture of application is most critical.
6.4. Conclusion, Limitations, and Future Research
In conclusion, this research demonstrates that the relationship between KMPs and operational performance in SMEs is not a simple linear equation, but a complex interplay of specific practices heavily moderated by the organization's internal context. The primary limitation of this study is its focus on KMPs alone; although the proposed contextual enablers were discussed, they were not empirically measured. Therefore, future research should quantitatively incorporate other variables such as organizational culture, leadership style, and reward systems as direct and moderating factors in the model. A mixed-methods approach could further illuminate the qualitative nature of these cultures and structures. Such work would provide a more holistic and robust understanding of how to unlock the full performance potential of knowledge in the dynamic and challenging environment of SMEs.
7. Contributions to Knowledge
This study makes several distinct and significant contributions to the literature on knowledge management and small business performance, which can be categorized into theoretical, contextual, methodological, and practical advancements.
7.1. Theoretical Contribution: Refining the Application of Strategic Theories in the SME Context
This research provides a critical theoretical refinement by contextualizing and differentiating the mechanisms of the Knowledge-Based View (KBV) and Dynamic Capabilities Theory within the SME sector. While both theories posit knowledge as a key resource, our findings delineate their practical hierarchy for SMEs. We demonstrate that the foundational premise of the KBV —that knowledge is a strategic asset, a necessary but insufficient condition for performance— is supported. The critical differentiator, aligned with Dynamic Capabilities, is the firm's capacity for knowledge application and sharing, the active processes of reconfiguring and deploying knowledge. Furthermore, this study moves beyond simply confirming a relationship to unpacking the "black box" of KMPs. We provide empirical evidence that KMPs are not a monolithic construct. By deconstructing KMPs into discrete dimensions, we reveal their differential impacts, thereby offering a more granular theoretical understanding. We reconcile contradictory findings in the literature (e.g., the mixed results for knowledge creation) by proposing that the efficacy of foundational KMPs is contingent upon the presence of action-oriented ones and a supportive organizational context, thus advancing a more nuanced theoretical model.
7.2. Contextual Contribution: Providing a Granular Evidence Base from an Under-Researched Ecosystem
A primary contribution of this work is its empirical grounding in the Nigerian SME context, an environment characterized by institutional voids and acute resource constraints. Much of the existing KMP literature is based on studies of large corporations or SMEs in developed economies. This research fills a significant contextual gap by providing robust, quantitative evidence on which specific KMPs actually drive which specific operational outcomes in this challenging setting. The findings highlight that the universalist assumptions commonly found in the literature are not supported. For instance, the weak relationship between KMPs and cost management, in contrast to the strong link to delivery speed, provides a unique contextual insight. In volatile emerging markets, SMEs may prioritize KMPs that enhance agility and responsiveness (speed, quality) over those targeting efficiency (cost), a nuance critical for developing context-sensitive theories and policies.
7.3. Methodological Contribution: Enhancing Robustness and Measurement
This study addresses notable methodological gaps in the extant literature. We overcome the limitations of small sample sizes and descriptive analyses that have plagued previous studies in similar contexts. By employing a robust, proportional stratified sampling technique and advanced PLS-SEM analysis on a substantial sample (n = 380), we provide findings with greater statistical power, reliability, and generalizability within the study context. Moreover, our operationalization of constructs contributes to the field. We disaggregate operational performance into its core components (quality, cost, delivery) rather than relying on composite or purely financial measures. This granular approach enables a precise mapping of KMPs to specific performance outcomes, providing a methodological blueprint for future research that seeks to move beyond high-level performance associations.
7.4. Practical and Policy Contribution: Providing Actionable Guidance for Stakeholders
For practitioners, this research provides a clear and prioritized roadmap. Instead of advocating for a comprehensive, and potentially unattainable, KM system, our findings provide actionable evidence for SME owners to focus their limited resources on high-impact practices. The clear message is to foster a culture and implement processes that encourage knowledge sharing and, most critically, its application to daily operations. For policymakers and support organizations, this study delivers evidence-based guidance for designing effective interventions. Programs aimed at enhancing SME competitiveness should move beyond generic KMP advocacy. Instead, they should focus on building the "softer" enablers, such as leadership training on fostering collaborative cultures and designing knowledge application workshops, which our discussion identifies as critical. It shifts the policy focus from providing information to building capabilities for using that information effectively. In conclusion, this study offers a contextually nuanced, methodologically robust, and theoretically refined understanding of how knowledge management operates in the engine room of an emerging economy, specifically among its small and medium-sized enterprises. It provides a foundational platform for future research further to investigate the critical moderating role of organizational enablers that this study has brought to the fore.
Author contribution
Conceptualization, O. T. O. and M. R.; Methodology, O. T. O., A. M. A. and M. R.; Software, O. A. and M. A. O.-A.; Data acquisition, O. T. O. and M. R.; Analysis and interpretation, O. T. O. and M. R.; Writing- Preparation of the draft, O. T. O., A. M. A. and M. R.; Writing-Revision & Editing, O. A. and M. A. O.-A. All authors read and agree with the published version of the manuscript.
References
1
Abdillah, A., Widianingsih, I., Buchari, R. A., & Nurasa, H. (2023). The knowledge-creating company: How Japanese companies create the dynamics of innovation. Learning Research and Practice, 10(1), 121–123. https://doi.org/10.1080/23735082.2023.2272611
2
Al-Sohaim, H. S., Montasser, W. Y., & Al Manhawy, A. A. (2016). The effect of knowledge management on organizational performance through total quality management. International Journal of Scientific & Engineering Research, 7(9), 1–16. https://ijser.org/researchpaper/The-Effect-of-Knowledge-Management-on-Organizational-Performance-through-Total-Quality-Management.pdf
3
Alavi, M., & Leidner, D. E. (2001). Knowledge management and knowledge management systems: Conceptual foundations and research issues. MIS Quarterly, 25(1), 107-136. https://doi.org/10.2307/325096
4
Alharbi, G.L., Aloud, M.E. (2024). The effects of knowledge management processes on service sector performance: evidence from Saudi Arabia. Humanity & Social Sciences Communications, 11, 378. https://doi.org/10.1057/s41599-024-02876-y
5
Al Matrood, M. I. M., Muhesin, K. A., & Alrikabi, A. A. M. (2021). The effect of knowledge management on organizational performance: A study in technology-based companies to enhancing the quality of work. Academy of Entrepreneurship Journal, 27(2), 1–11. https://www.abacademies.org/articles/the-effect-of-knowledge-management-on-organizational-performance-a-study-in-technology-based-companies-to-enhancing-the-.pdf
6
Andrea, P. T., & Wanyoike, R. (2024). Knowledge management and organization performance: A critical review of the literature. Journal of Business and Strategic Management, 9(1), 73–85. https://doi.org/10.47941/jbsm.1715
7
Banker, R. D., Bardhan, I. R., & Asdemir, O. (2006). Understanding the impact of collaboration software on product design and development. Information Systems Research, 17(4), 352–373. https://doi.org/10.1287/isre.1060.0104
8
9
Choi, B., Poon, S. K., & Davis, J. G. (2008). Effects of knowledge management strategy on organizational performance: A complementarity theory-based approach. Omega, 36(2), 235–251. https://doi.org/10.1016/j.omega.2006.06.007
10
Cu, M., Chan, J., Peko, G., & Sundaram, D. (2021). Knowledge Management Practices: Innovation The Path to Organizational performance. In Lecture notes of the Institute for Computer Sciences, Social Informatics and Telecommunications Engineering (pp. 20–37). https://doi.org/10.1007/978-3-030-93179-7_2
11
Cummings, J. N. (2004). Work groups, structural diversity, and knowledge sharing in a global organization. Management Science, 50(3), 352–364. https://doi.org/10.1287/mnsc.1030.0134
12
Davenport, T. H., & Prusak, L. (1998). Working knowledge: How organizations manage what they know. Harvard Business Press. https://doi.org/10.1145/348772.348775
13
Donate, M. J., & Guadamillas, F. (2011). Organizational factors to support knowledge management and innovation. Journal of Knowledge Management, 15(6), 890-914. https://doi.org/10.1108/13673271111179271
14
Garvin, D. A. (1987). Competing on the eight dimensions of quality. Harvard Business Review. https://hbr.org/1987/11/competing-on-the-eight-dimensions-of-quality
15
Gholami, H., Asli, M. N., Nazari-Shirkouhi, S., & Noruzy, A. (2013). Investigating the influence of knowledge management practices on organizational performance: An empirical study. Acta Polytechnica Hungarica, 10(2), 205–216. https://doi.org/10.12700/aph.10.02.2013.2.14
16
Gold, A. H., Malhotra, A., & Segars, A. H. (2001). Knowledge management: An organizational capabilities perspective. Journal of Management Information Systems, 18(1), 185-214. https://doi.org/10.1080/07421222.2001.11045669
17
Grant, R. M. (1996). Toward a knowledge-based theory of the firm. Strategic Management Journal, 17(S2), 109–122. https://doi.org/10.1002/smj.4250171110
18
Henao-García, E. A., Lozada, N., & Arias-Pérez, J. (2020). Direct effects of knowledge management practices on organizational performance. Business Information Review, 37(1), 30-37. https://doi.org/10.1177/0266382120909073
19
Kassim, N. A., Baharuddin, M. F., & Abdul Sama, Z. (2016). Knowledge management practices and organizational performance in Malaysia government institution. International Journal for Infonomics (IJI), 9(4), 1233–1238. https://doi.org/10.20533/iji.1742.4712.2016.0151
20
Koufteros, X. A., Vonderembse, M. A., & Doll, W. J. (2002). Examining the competitive capabilities of manufacturing firms. Structural Equation Modeling a Multidisciplinary Journal, 9(2), 256–282. https://doi.org/10.1207/s15328007sem0902_6
21
Li, C., Ashraf, S. F., Shahzad, F., Bashir, I., Murad, M., Syed, N., & Riaz, M. (2020). Influence of knowledge management practices on entrepreneurial and organizational performance: A mediated-moderation model. Frontiers in Psychology, 11, 577106. https://doi.org/10.3389/fpsyg.2020.577106
22
Mageswari, U. (2020). Knowledge management practices and organisational performance in manufacturing companies. Test Engineering and Management, 82, 8201–8212. https://www.researchgate.net/profile/Uma-Mageswari-3/publication/339600015_Knowledge_Management_Practices_and_Organisational_Performance_in_Manufacturing_Companies/links/5e5b648092851cefa1d1fb48/Knowledge-Management-Practices-and-Organisational-Performance-in-Manufacturing-Companies.pdf
23
Meher, J.R. & Mishra, R.K. (2019). "Assessing the influence of knowledge management practices on organizational performance: An ISM approach", VINE Journal of Information and Knowledge Management Systems, 49(3), 440–456. https://doi.org/10.1108/VJIKMS-04-2019-0050
24
Neely, A., Gregory, M., & Platts, K. (2005). Performance measurement system design: A literature review and research agenda. International Journal of Operations & Production Management, 25(12), 1228–1263. https://doi.org/10.1108/01443570510633639
25
Odesola, O. T. (2025). Religiosity and operational performance of small and medium scale enterprises in Nigeria. International Journal of Cross Cultural Management, 25(2), 481–505. https://doi.org/10.1177/14705958251325674
26
Odesola, O. T., Adebisi, A. M., & Salako, T. (2025). Exploring disruptive innovation and operational performance: A study of neobanks in an emerging economy. İşletme Ekonomi ve Yönetim Araştırmaları Dergisi, 8(2), 55–71. https://dergipark.org.tr/en/download/article-file/4610975
27
Odesola, O. T., & Akingunloye, V. (2024). Employees’ relationship, knowledge sharing and employees’ productivity: Evidence from an emerging economy’s non-quoted manufacturing firms. Ife Journal of the Humanities and Social Studies (IJOHUSS), 6(1), 90–116. https://ijohuss.oauife.edu.ng/index.php/ijohuss/article/view/60/50
28
Sarkindaji, B. D., Hashim, N. A. B., & Abdullateef, A. O. (2014). Knowledge management and organizational performance of mobile service firms in Nigeria: A proposed framework. Information and Knowledge Management, 4(11), 88–96. https://www.iiste.org/Journals/index.php/IKM/article/view/17216/17654
29
Teece, D. J. (2007). Explicating dynamic capabilities: The nature and micro foundations of (sustainable) enterprise performance. Strategic Management Journal, 28(13), 1319–1350. https://doi.org/10.1002/smj.640
30
Teece, D. J., Pisano, G., & Shuen, A. (1997). Dynamic capabilities and strategic management. Strategic Management Journal, 18(7), 509-533. https://doi.org/10.1002/(SICI)1097-0266(199708)18:7%3c509::AID-SMJ882%3e3.0.CO;2-Z
31
Upton, D. M. (1994). The management of manufacturing flexibility. California Management Review, 36(2), 72–89. https://doi.org/10.2307/41165745
32
Walsh, J. P., & Ungson, G. R. (1991). Organizational memory. Academy of Management Review, 16(1), 57–91. https://doi.org/10.2307/258607
33
Zahra, S. A., & George, G. (2002). Absorptive capacity: A review, reconceptualization, and extension. Academy of Management Review, 27(2), 185-203. https://doi.org/10.2307/4134351
34
Zack, M. H., McKeen, J. D., & Singh, S. (2009). Knowledge management and organizational performance: An exploratory analysis. Journal of Knowledge Management, 13(6), 392–409. https://doi.org/10.1108/13673270910997088





